这是一个非常常见且重要的问题,答案是:在绝大多数情况下,手机号被注销后是无法恢复的。

(图片来源网络,侵删)
下面我将为您详细解释原因、不同情况下的可能性以及如何避免这种情况。
为什么手机号注销后很难恢复?
手机号属于电信运营商(如中国移动、中国联通、中国电信)的核心号码资源,为了高效利用这些有限的资源,运营商有一套严格的管理流程:
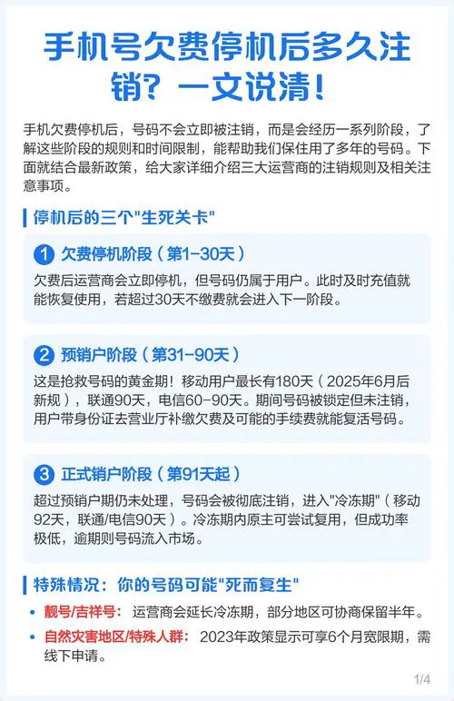
- 销号流程是单向的:一旦您申请销户(即销号),系统会启动一个“冷冻期”或“保号期”,这个期限通常是90天(具体时长可能因运营商和套餐类型略有不同)。
- 号码进入回收池:在冷冻期内,该号码会被“锁定”,您还可以通过特定流程尝试恢复,但如果冷冻期结束,您没有恢复,系统会自动将该号码释放到一个公共的号码回收池中。
- 号码被重新投放市场:号码进入回收池后,运营商会对它进行“清洗”和“重新编码”,然后作为新号码重新投放给所有用户进行选号和办理,这个号码在法律和系统上已经属于一个新的用户了。
- 数据关联被切断:手机号不仅仅是通讯工具,它还绑定了您的身份信息、支付账户、社交账号、各类App服务等,一旦号码被重新分配给他人,您与该号码的所有关联都会被切断,如果允许恢复,将会给新用户带来巨大的混乱和安全隐患。
不同情况下的可能性分析
虽然总体上无法恢复,但我们可以分几种情况来看:
号码被“销户” (最常见,无法恢复)
- 发生原因:您主动到营业厅或通过官方App申请了“销户”,或者因为长期欠费且未补缴,被运营商强制销户。
- 结果:如上所述,号码进入回收流程,基本不可能恢复。这是最彻底的注销方式,恢复希望几乎为零。
号码被“停机保号”或“冻结” (有可能恢复)
- 发生原因:您的手机号可能因为长期欠费停机,或者您去营业厅办理了“销户”手续但未完成所有流程,导致号码被“冻结”或“保号”。
- 如何判断:您可以尝试用该手机号接收短信或打电话,如果完全无法使用,且您记得是最近一两个月内的事情,可以立即携带您的身份证原件前往该号码所属的运营商营业厅咨询。
- 恢复可能性:如果号码还处于“冷冻期”内(通常是销户申请后的90天内),并且您能提供充分的身份证明证明该号码是您的,有可能可以中止销户流程,恢复号码使用权,但需要支付所有欠费以及可能的恢复手续费。
号码被“携号转网”后原号停用 (无法恢复)
- 发生原因:您将手机号从A运营商(如移动)转到了B运营商(如联通),A运营商的号码状态会变为“已销户”或“已停用”。
- 结果:这是正常的业务流程,原号码在A运营商系统中已经不存在了,您现在使用的是B运营商提供的服务,如果想“恢复”,意味着要“携号转网”回去,但这不是恢复,而是重新办理转网业务,需要符合转网条件,且新号主未必同意。
如果号码真的注销了,我该怎么办?
如果经过确认,您的号码已经无法恢复,请不要灰心,可以采取以下措施:

(图片来源网络,侵删)
立即通知所有绑定了该手机号的平台和服务:
- 金融支付:支付宝、微信支付、银行卡等,这是最紧急的!立刻在这些平台上更换绑定的手机号,确保资金安全。
- 社交媒体:微信、QQ、微博、抖音等,找回账号可能需要通过身份证、好友辅助等方式,过程会比较麻烦。
- 工作相关:钉钉、企业微信、邮箱等,联系公司IT部门或管理员进行处理。
- 其他重要账号:各类网站、App的登录账号、会员账号等。
联系亲友告知新联系方式:通过其他渠道(如备用手机号、社交媒体、邮箱)告知您的亲朋好友您的最新联系方式,避免失联。
吸取教训,保护新号码:
- 设置自动缴费:为手机号、信用卡等设置自动还款或自动缴费,避免因忘记缴费而导致停机或销户。
- 定期检查:如果某个号码长期不用,可以将其更换为最低月租的保号套餐,并设置一个提醒,定期检查是否欠费。
- 保留一个备用联系方式:除了手机号,最好再保留一个常用的邮箱或其他社交账号作为备用联系方式。
| 操作类型 | 恢复可能性 | 关键点 |
|---|---|---|
| 主动/被动销户 | 几乎为零 | 号码已进入公共回收池,被他人使用。 |
| 长期欠费停机(未销户) | 有可能 | 必须在90天冷冻期内,持身份证到营业厅处理。 |
| 携号转网 | 无法恢复 | 属于正常业务转移,原号在原运营商已注销。 |
核心建议:立即行动! 如果您怀疑自己的号码可能被注销,请马上尝试使用并带上身份证去营业厅查询,一旦确认无法恢复,请立刻开始上述的“亡羊补牢”工作,优先处理金融和社交账号的绑定更换。

(图片来源网络,侵删)