这是一个非常常见的问题,答案比简单的“是”或“否”要复杂一些。

(图片来源网络,侵删)
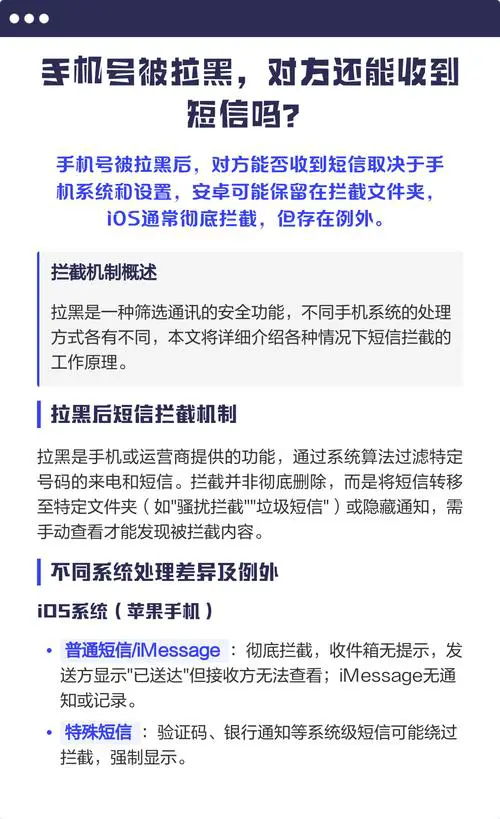
通常情况下,手机号被拉黑后,对方仍然能正常收到你发送的短信,但对方手机上的某些应用可能会进行拦截,导致对方看不到你的短信。
下面我们分几种情况来详细解释:
通过手机系统自带的短信功能发送(最常见的情况)
这是最核心的情况,也是大家最关心的。
结果:短信通常会“发送成功”,但对方可能看不到。
发送状态显示“成功”: 当你给被拉黑的手机号发送短信时,你的手机会通过运营商(如中国移动、中国联通、中国电信)的网络将短信发送到对方的手机号码上,这个过程在运营商层面是完成的,所以你的手机会显示“发送成功”或已送达的标志。发送状态的成功与否,不代表对方一定能看到。
(图片来源网络,侵删)对方手机系统层面的拦截:
- iOS (苹果手机):苹果的拉黑功能主要针对通话、FaceTime和iMessage,对于普通的SMS短信(就是那种绿色的、非网络的短信),iOS系统本身不会拦截,短信会正常进入对方的“信息”App,就像普通短信一样,会静静地躺在收件箱里,对方如果翻找,是能看到的。
- Android (安卓手机):情况比较复杂,一些品牌的安卓手机(如华为、小米、OPPO等)有自己的系统安全中心或骚扰拦截功能,当你被拉黑后,这些系统可能会根据规则,将你的短信自动归类到“垃圾信息”、“拦截信息”或“骚扰信息”文件夹里,对方在默认的短信收件箱里是看不到的,需要去特定的拦截文件夹里才能找到。
总结一下手机系统自带短信:
- 你的手机:会显示发送成功。
- 对方的苹果手机:短信会正常到达,但不会以任何特殊形式(如通知)提醒对方。
- 对方的安卓手机:短信很可能被系统自动拦截,进入垃圾信息箱,对方看不到。
通过第三方社交App发送(如微信、WhatsApp等)
这种情况完全取决于App自身的规则,与手机系统拉黑关系不大。
微信
- 被对方拉黑后,你发微信消息:会显示“消息已发出,但被对方拒收了”,这个提示非常明确,告诉你消息没有成功送达对方。
- 对方能看到你发的朋友圈吗?:不能,你发的动态对方在自己的朋友圈里是看不到的。
- 对方还能给你发消息吗?:可以,如果对方没有被你拉黑,他/她仍然可以给你发消息,但你这边不会收到任何提醒,聊天框里也不会显示新消息。
- 被对方拉黑后,你发WhatsApp消息:消息会显示“单个勾”(表示已发送到WhatsApp服务器),但不会变成“双勾”(表示对方已接收),对方不会收到任何通知,也不会在你的聊天窗口里看到这条消息。
- 对方还能看到你的个人资料/状态吗?:不能,对方的WhatsApp里,你的头像、昵称和“信息都会变成空白或默认状态。
对方使用的是iPhone,而你发的是iMessage
iMessage是苹果设备间的专属消息服务,它通过数据网络发送,而不是传统的短信通道。
- 如果对方用iPhone拉黑了你:你发送的iMessage消息不会送达,它会一直显示“发送中”,直到最终失败,并提示“已发送”或可能显示一条红色的感叹号,提示“尚未送达”,对方完全不会收到这条消息。
总结表格
| 发送方式 | 对方设备 | 结果说明 |
|---|---|---|
| 手机系统短信 (SMS) | 苹果手机 | 会送达,短信进入对方普通收件箱,无特殊提醒。 |
| 手机系统短信 (SMS) | 安卓手机 | 可能被拦截,短信很可能被系统归类到垃圾/拦截信息文件夹。 |
| 微信 | 所有设备 | 会被拒收,明确提示“消息已发出,但被对方拒收了”。 |
| 所有设备 | 不会送达,消息停留在“单个勾”状态,对方无任何通知。 | |
| iMessage | 苹果手机 | 不会送达,消息无法成功发送,会显示发送失败。 |
如何判断自己是否被拉黑?
如果你遇到以下情况,很可能被拉黑了:
- 电话:打电话过去,直接被转到语音信箱,而不是“您拨打的电话正在通话中,请稍后再拨...”。
- 短信:如上所述,短信送达情况比较复杂,不能作为唯一判断依据。
- 微信:发送消息后,出现“消息已发出,但被对方拒收了”的明确提示。
- 朋友圈:在微信朋友圈里,看不到对方近期的任何动态(排除对方设置了“仅三天/半年可见”)。
- 共同好友:通过共同好友打听一下,或者让对方拉个小群试试,如果群里唯独看不到你的发言,也可能是被群主拉黑禁言了。
希望这个详细的解释能帮到你!