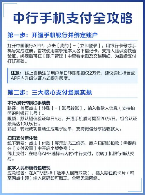
核心方法:通过已有账户开通(最常用)
如果您已经是中国银行的借记卡或信用卡持卡人,可以通过以下步骤开通手机银行:

(图片来源网络,侵删)
通过手机APP自助开通(推荐)
这是最快捷、最方便的方式,无需前往网点。
操作步骤:
下载APP:
- 在手机应用商店(如苹果App Store、华为应用市场、小米应用商店等)搜索“中国银行”。
- 下载并安装官方的“中国银行”手机银行APP。
打开APP并选择开通:
(图片来源网络,侵删)- 打开APP,在登录界面通常会有“手机银行用户自助注册”、“立即注册”或类似的选项。
- 点击进入注册/开通页面。
填写个人信息:
- 选择注册地区:根据您所在地区选择。
- 输入关键信息:按照页面提示,准确填写您的姓名、身份证号码。
- 设置登录信息:设置您的登录手机号(通常就是您预留的手机号)、登录密码和交易密码。
- 登录密码:用于登录APP。
- 交易密码:用于转账、支付等涉及资金的操作,非常重要,请务必牢记。
- 设置安全工具:根据提示设置安全验证方式,如短信验证码、指纹/面容识别等,以保障账户安全。
身份验证:
- 系统会向您的预留手机号发送一条短信验证码。
- 在APP中输入收到的验证码。
确认并完成:
- 确认所有信息无误后,点击“同意协议并注册”或类似按钮。
- 系统会提示您注册成功,您就可以正常登录和使用手机银行了。
注意:

(图片来源网络,侵删)
- 您的银行卡必须已预留手机号码,这是接收验证码的关键。
- 如果您是首次使用中行银行卡,可能需要先通过ATM机或柜台进行一笔小额交易,激活账户状态后才能开通。
通过网上银行开通
如果您习惯使用电脑,也可以通过中国银行官网进行开通。
操作步骤:
- 访问官网:打开浏览器,进入中国银行官方网站(www.boc.cn)。
- 找到注册入口:在首页通常有“登录”或“手机银行”入口,点击后会找到“注册”或“自助注册”选项。
- 填写信息:与APP开通类似,需要填写姓名、身份证号、银行卡号、预留手机号等信息。
- 设置密码与验证:设置登录密码和交易密码,并通过短信验证码进行身份验证。
- 完成开通:确认信息后完成注册。
前往银行网点开通
如果您不熟悉线上操作,或者需要办理更复杂的业务(如关联存折、办理特殊业务等),可以前往中国银行任意一个网点办理。
所需材料:
- 本人有效身份证件原件(身份证、护照等)。
- 本人名下的中国银行借记卡或存折。
- 如果是代办,还需要提供代办人和持卡人的有效身份证件原件,以及代办人关系的证明文件(如户口本、结婚证等,具体以银行要求为准)。
流程: 携带上述材料,到银行柜台向工作人员说明您要开通手机银行,工作人员会指导您完成相关手续并设置密码。
特殊情况:无银行卡如何开通?
如果您没有中国银行的任何账户,想直接通过手机银行开立一个新账户(通常是电子账户),操作步骤如下:
- 下载并打开“中国银行”APP。
- 在登录页面选择“手机银行用户自助注册”。
- 在注册页面,选择“无卡/无折开户”或类似的选项。
- 填写个人信息:如实填写您的姓名、身份证号码、职业、联系方式等。
- 身份验证:通常需要通过人脸识别(刷脸)来完成身份核验,确保是您本人操作。
- 设置账户信息:设置登录密码和交易密码,并选择您要绑定的手机号。
- 开立账户:审核通过后,系统会为您开立一个中国银行的电子账户(I类或II类账户),您会收到账户信息,之后可以在线存入资金或进行其他操作。
注意:这种方式开立的通常是电子账户,功能和实体卡账户可能略有不同,具体以银行规定为准。
开通后的注意事项
- 牢记密码:妥善保管好您的登录密码和交易密码,不要泄露给他人。
- 开启安全工具:务必开启指纹/面容登录、安全键盘、登录提醒等安全功能,保障资金安全。
- 核对信息:首次登录后,请核对您的个人信息、账户余额是否正确。
- 及时挂失:如果手机丢失或怀疑信息泄露,请立即通过致电中国银行客服(95566)或前往网点挂失,冻结账户。
| 开通方式 | 优点 | 缺点 | 适合人群 |
|---|---|---|---|
| 手机APP自助开通 | 最方便快捷,7x24小时可办 | 需要预留手机号,部分旧卡可能无法开通 | 绝大多数年轻或熟悉智能手机的用户 |
| 网上银行开通 | 方便,可在电脑上操作 | 需要有电脑和网络 | 习惯使用电脑操作的用户 |
| 银行网点办理 | 可处理复杂业务,有专业人员指导 | 需要跑腿,受银行工作时间限制 | 不熟悉线上操作、需要办理特殊业务或老年用户 |
| 无卡自助开户 | 无需实体卡,直接开立新账户 | 开立的是电子账户,功能有限 | 没有中行账户,想快速开立一个电子账户的用户 |
对于大多数人来说,直接使用手机银行APP自助开通是最佳选择,希望这份详细的指南能帮助到您!