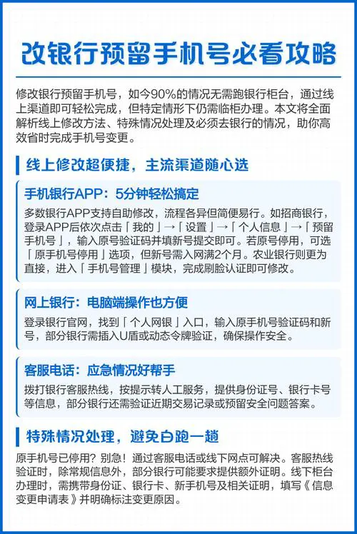
这是一个非常常见且重要的问题。强烈建议,并且在绝大多数情况下,必须是本人的。

(图片来源网络,侵删)
下面我将从几个方面详细解释为什么,以及在什么特殊情况下可以有例外。
核心结论:为什么必须是本人的?
将银行卡预留手机号设为本人手机号,是现代银行业务安全和便捷的基石,主要原因如下:
安全性(最重要的原因)
- 身份验证的核心: 手机号是你最重要的身份验证工具之一,无论是登录手机银行、网上银行,还是进行大额转账、修改密码、挂失等关键操作,银行几乎都会通过短信验证码来确认是你本人在操作,如果手机号不是你的,他人就可能轻易获取验证码,从而盗取你的资金。
- 防止盗刷和诈骗: 当你的银行卡发生异常交易(如境外消费、非正常时间大额交易)时,银行会第一时间通过短信通知你本人,这是你发现并阻止资金损失的第一道防线。
- 账户保护: 在进行账户冻结、挂失、补办卡等操作时,银行必须通过预留手机号联系到你本人,以确认是你的真实意愿。
便捷性

(图片来源网络,侵删)
- 接收通知和账单: 你可以及时收到账户余额变动、工资到账、信用卡账单、还款提醒等重要通知,方便你管理个人财务。
- 享受金融服务: 很多优惠活动、理财产品信息、积分兑换等,都会通过短信或手机银行App推送给你,没有本人手机号,你可能会错过这些信息。
- 快速办理业务: 很多银行业务可以通过手机银行或电话银行自助完成,前提是你能通过短信验证码验证身份。
合规性(监管要求)
- 根据中国人民银行等监管机构的规定,银行在为客户开立账户时,必须落实“了解你的客户”(KYC)原则,核实客户的真实身份和联系方式是其中非常重要的一环,将非本人的手机号作为预留号码,可能会引起银行的合规风险审查。
在什么特殊情况下,可以是“非本人”手机号?
虽然强烈建议是本人,但在某些特定场景下,银行也允许使用非本人的手机号作为预留联系方式,但这通常伴随着更严格的审核和限制。
特定人群
- 未成年人: 未满18周岁的未成年人办理银行卡时,通常需要由其法定监护人(父母)作为代办人,这时,银行卡的预留手机号可以是法定监护人的手机号。
- 无民事行为能力或限制民事行为能力的成年人: 同样,需要由其法定监护人或代理人办理,预留手机号可以是监护人的。
特定业务场景

(图片来源网络,侵删)
- 公司对公账户: 公司的银行账户预留手机号,通常是公司指定的财务人员或法人代表的手机号,而不是公司法定代表人个人的私人手机号,这在商业上是完全合规的。
- 代理开户: 在极少数情况下,如果一个人代理多位家人(如年迈的父母)办理银行业务,并且能够提供充分的证明文件(如户口本、关系证明等),部分银行可能会允许将代理人的手机号设为预留号,但这并非普遍规定,各银行政策不同,且通常仅限于一些基础业务。
重要提示: 即使在这些特殊情况下,使用非本人手机号也意味着你放弃了部分账户的控制权和即时通知权,存在一定的安全隐患。
如果预留手机号不是本人的,会面临什么风险?
- 资金安全风险极高: 这是最直接的风险,一旦他人掌握了你的手机号,并设法通过其他方式(如客服诈骗、冒充身份等)修改了你的登录密码或支付密码,你的资金将面临巨大威胁。
- 无法及时获取信息: 你将收不到任何银行通知,对自己的资金状况一无所知,可能很久之后才发现账户被盗。
- 维权困难: 如果发生纠纷,银行在核实交易时会联系预留手机号,如果对方否认或不予配合,你的维权过程会非常艰难。
- 业务办理受限: 很多需要本人确认的业务,你可能无法独立完成,必须依赖于那个手机号的所有者。
总结与建议
| 情况 | 建议 | 风险等级 |
|---|---|---|
| 个人银行卡 | 必须是本人的手机号。 | 风险极高 |
| 未成年人/无行为能力人银行卡 | 必须是法定监护人的手机号。 | 风险较低,但需监护人负责 |
| 公司对公账户 | 必须是公司指定人员(如财务)的手机号。 | 商业风险,需公司内部管理 |
| 代理多人开户 | 尽量避免,如必须,提供充分证明。 | 较高,存在隐患 |
最终建议: 为了您资金的安全和便利,请务必将您的个人银行卡预留手机号设置为您本人名下、且您日常使用和控制的手机号码,如果发现您的银行卡预留手机号不是本人的,请尽快携带本人有效身份证件和银行卡,前往银行任意网点进行修改,这虽然会花费一点时间,但能为您免除巨大的后顾之忧。