信标链是以太坊 2.0 的一个基本组成部分,旨在通过从 工作量证明 (PoW) 过渡到 股权证明 (PoS) 共识机制来增强可扩展性、安全性和效率。
这一转变旨在减少能源消耗并降低网络参与的门槛。重要的是要注意,信标链 不处理智能合约交易。相反,它协调验证者的活动,以维持整个网络的共识。
本指南将深入探讨信标链的作用及其对以太坊 2.0 的影响。
关键要点
- 信标链是以太坊向 PoS 转变的中心,提升了可扩展性、安全性和效率。
- 从 PoW 转向 PoS 减少了能源消耗,并降低了参与者的入门门槛。
- 验证者在维护区块链完整性和提议新区块方面起着至关重要的作用。
- 合并将信标链与以太坊主网整合在一起。
- 像分片链和交叉链接的升级将增强可扩展性和网络性能。
什么是信标链?
信标链的推出旨在提高网络的效率、安全性和可扩展性。它是在一个名为 合并TheMerge 的重大事件中引入的,协调验证者的活动,确保每一步都与以太坊的共识机制一致。与 PoW 时代不同,信标链不参与智能合约交易,但在维护区块链完整性方面发挥着关键作用。
以太坊的核心
信标链作为以太坊的核心,确保每个交易和区块在链上达成一致。这标志着从高耗能的实践向更高效、环保的理念的重大转变。验证者现在通过提议和验证新区块在维护网络连续性和安全性方面发挥重要作用。
共识的转变
从 PoW 到 PoS 的转变代表了以太坊在解决能源消耗和网络安全挑战方面的积极举措。通过从挖矿转向质押,信标链实现了更大的去中心化,并降低了入门门槛。验证者通过质押奖励获得激励,并通过伪随机选择来提议区块,确保过程的公平和安全。
股权证明机制
以太坊的 PoS 机制为区块链安全和环保设定了新标准。质押 ETH 的验证者取代矿工成为网络的主要参与者。质押至少需要 32 ETH,使得参与者的群体更加多样化,相较于 PoW 所需的硬件投资。验证者的行为受到惩罚和奖励的平衡调节,确保他们在网络最佳利益中行动。你可以在 以太坊官网 了解更多关于共识机制的信息。
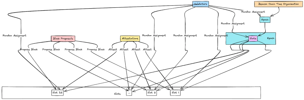
时期和时隙系统
信标链在 时期 和 时隙 系统上运行,将时间划分为 6.4 分钟的时期,每个时期包含 32 个时隙。验证者被分配在这些时隙内提议或证明新区块,从而确保连续的交易流和验证。这种随机化结构增强了安全性,并使得任何实体都难以控制网络。

时期: 这是由多个时隙组成的时间单位。对于以太坊,每个时期包含 32 个时隙。
时隙: 每个时隙是在时期内的较小时间单位。
验证者 被随机分配到每个时期内的时隙。
区块提议: 在每个时隙内,一个验证者被选择提议一个新区块,该区块包含所有交易和其他重要信息。
证明: 其他验证者被分配去证明(验证)提议的区块。证明是区块被接受并添加到区块链所必需的。
合并:历史性的升级
合并是一项历史性升级,将信标链与以太坊主网整合在一起。这一转变提高了交易处理能力,减少了能源消耗。网络现在以更高效和可持续的方式处理更多交易,为区块链网络设定了新的基准。

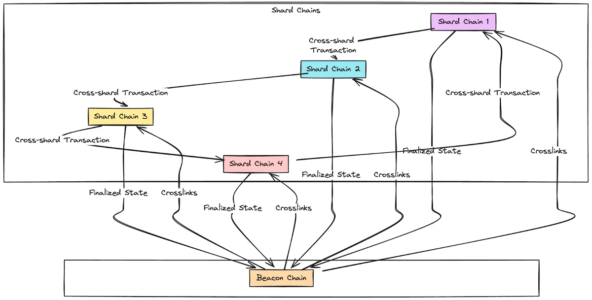
增强网络:分片和交叉链接
信标链的角色延伸至未来的可扩展性,通过分片链和交叉链接。分片链将与主区块链并行操作,增加数据容量并启用跨分片交易。交叉链接将分片区块连接到信标链,确保最终性和网络集成,这对于可扩展的区块链至关重要。

信标链: 作为协调和管理网络的中心链。
分片链: 并行操作,每个分片链独立处理其交易。
交叉链接: 将每个分片连接到信标链,确保分片与信标链的同步,并且分片链的状态最终确定。
最终状态: 每个分片链的状态定期被信标链和交叉链接最终确定和确认。
挑战和考虑因素
尽管这些前景光明的进展,向以太坊 2.0 的过渡仍然面临挑战。主要的关注之一是在迁移过程中保持安全性。
此外,转向新的共识机制需要 umfass教育和支持现有与新的验证者,以确保网络完整性。
另一个需要考虑的因素是转变的经济影响,例如对矿工和更广泛生态系统的影响。转向股权证明 (PoS) 降低了能源消耗并促进了环境可持续性,但它也改变了网络参与者的经济激励。
结论
以太坊网络的演进,以信标链的整合和向以太坊 2.0 的不断过渡为标志,代表了生态系统的重大进步。在可扩展性、安全性和可持续性得到更好解决的情况下,以太坊继续为去中心化网络设定标准,特别是考虑到大多数智能合约都是为以太坊编写的。
- 原文链接: cyfrin.io/blog/what-is-a...
- 登链社区 AI 助手,为大家转译优秀英文文章,如有翻译不通的地方,还请包涵~