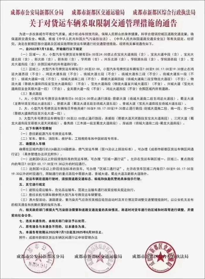
电车资源获悉,为进一步改善城市环境空气质量,减少机动车排放污染。近日,成都市公安局新都区分局成都市、新都区交通运输局成、都市新都区综合行政执法局三部门联合发布《关于对货运车辆采取限制交通管理措施的通告》,决定在新都区部分道路及区域实施限制货运车辆通行的交通管理措施。通知指出,2022年7月1日起,禁止大、小型汽车号牌货运车辆在特定时间驶入以下规定的区域路段,但悬挂新能源汽车号牌货运车辆不受限行措施的限制。具体通知如下:自2022年7月1日起, 开始施行以下规定。(一)区域一:大、小型汽车号牌货运车辆每日6:00至24: 00禁止在宝光大道南段(含)、宝光大道中段(含)、宝光大道北段(含)、新光路(含)、新东街(含)、学府路(含)、兴乐北路(含)、学院路东段(含)、学院路西段(含)、宝光大道南段(含)合围区域内的所有道路行驶。(二)区域二:大型汽车号牌货运车辆每日7:00至22:00,小型汽车号牌货运车辆每日7:00至9: 00., 17:00至19:30禁止在鸿运大道西段(不含)、鸿运大道东段(不含)、绕城大道北段(不含)、绕城大道东二段(不含)、绕城大道东一段(不含)、绕城大道南一段(不含)、绕城大道南二段(不含)、蓉都大道南四段(绕城大道南二段至物流大道段) (不含)、物流大道(蓉都大道南四段至宝光大道南段) (不含) 、宝光大道南段(物流大道至兴城大道段) (不含) 、兴城大道(宝光大道南段至金芙蓉大道一段) (不含) 、金芙蓉大道段(不含)、 鸿运大道西段(不含)合围区域内所有道路。(三)重点路段1、大、小型汽车号牌货运车辆每日6:00至24:00禁止通行路段:蓉都大道(绕城大道南二段至鸿运大道段)、蜀龙大道(龙青环路至鸿运大道东段)、新都大道(蜀龙大道北段至绕城大道东段)、香城大道(宝光大道南段至绕城大道东段)。2、大、小型汽车号牌货运车辆每日早晚高峰7:00至9: 00.17:00至19 ; 30禁止通行路段:绕城大道南二段、南一段、东一段(蓉都大道南四段至兴业大道一段)。3、大型汽车号牌货运车辆每日7:00至22 :00禁止通行路段:承顺街(蓉都大道天河路段至宝光大道南段)、三河大道(蜀龙大道南段至蓉都大道天河路段)、叠秀路(三木路一段至蜀龙大道南段)、厚诚路(绕城大道南二段-蜀龙大道南段)。二、以下车辆不受限制(一)悬挂新能源汽车号牌货运车辆。(二)军车、警车、消防车、救护车、工程救险车和中国邮政专用车。三、确需进入车辆确需在区域内通行的川A籍及川G籍燃油、燃气货运车辆(国IV及以上排放标准),可办理《成都市新都区货运车辆区间通行证》(具体 管理办法详见附件)。(一)达到国V及以上阶段排放标准的货运车辆,可办理“区域-通行证” ,允许在货运车辆区域-、区域二、重点路段内的每日7:00至9:00 17:00至19:30以外的时段通行。(二)达到国IV及以上阶段排放标准的货车,可办理“区域二通行证”,允许在货车区域二内每日7:00至9:00.17:00至19 : 30以外的时段通行,限制通行的重点路段中蓉都大道、香城大道、蜀龙大道及新都大道除外。四、货运车辆在道路行驶时,须按照道路交通标志、标线和执勤民警的具体指示行驶。五、其它通行规定(一)建筑垃圾运输车、危化品运输车、混凝土运输车通行政策按相关规定执行。(二)悬挂农机号牌车辆参照大型汽车号牌货运车辆管理。(三)遇大型活动、道路建设、重污染天气应急预案相应级别启动时及其它情况需调整交通管理措施时,以公安机关发布的相关通告和执勤民警的指挥为准。六、相关政府部门根据大气污染防治需要和道路交通流量的具体情况,将适时对货车通行的区域和时段等进行调整,并提前向社会公告。七、违反本通告的,由相关部门依法予以处罚。八、原有通告与本通告不符的,以本通告为准。九、本通告有效期从2022年7月1日起至2025年6月30日止。