第一步:基础检查(最常见、最简单)
这些步骤能解决大部分问题,请先从这里开始。

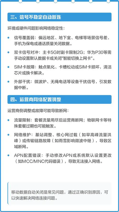
(图片来源网络,侵删)
检查物理开关和快捷设置
- 检查是否误关飞行模式:这是最常见的原因,从屏幕顶部向下滑动(或从左上角向下滑动,取决于手机型号),打开控制中心,确保飞行模式是关闭状态。
- 检查移动数据快捷开关:同样在控制中心,找到并点击移动数据或蜂窝数据的图标,确保它是打开的(通常为蓝色)。
检查手机信号强度
- 看看屏幕右上角的信号格,是不是只有一格或者显示“无服务”?如果信号太弱,移动数据自然无法使用。
- 解决方法:尝试换个地方,比如走到窗边、室外或信号更好的地方。
重启手机
- 这是解决电子设备“疑难杂症”的万能钥匙,重启可以清除临时的系统错误和缓存,让所有程序重新初始化。
- 操作:长按电源键,选择“重启”或“重新启动”。
第二步:软件设置检查
如果基础检查后问题依旧,我们来检查一下手机里的设置。
检查移动数据开关是否被禁用
- 进入手机的 “设置” > “移动网络” 或 “蜂窝网络”。
- 确保顶部的 “移动数据” 或 “蜂窝数据” 开关是打开的。
- 有些手机还有“数据漫游”开关,如果你在国内,确保它也是关闭的(除非你需要出国)。
检查APN接入点设置
- APN(接入点名称)是手机连接移动网络的“地址”,如果设置错误,就无法上网。
- 操作路径:设置 > 移动网络 > 接入点名称 (APN)。
- 解决方法:
- 首选:重置为默认,在APN设置页面,通常会有一个“重置为默认设置”或“恢复默认”的选项,点击它即可。
- 手动输入:如果重置无效,你可以手动输入正确的APN,不同运营商的APN不同,你可以搜索“[你的运营商] + APN设置”来找到正确的信息(中国移动 APN设置”)。
- 中国移动:APN设置为
cmnet - 中国联通:APN设置为
3gnet或uninet - 中国电信:APN设置为
ctnet
- 中国移动:APN设置为
- 设置好后,将这个APN设置为“默认”。
检查后台数据与数据限制
- 检查是否限制了后台数据:进入 设置 > 移动网络 > 应用数据使用情况,找到有问题的App,看是否开启了“仅允许在Wi-Fi下使用数据”或“限制后台数据”,如果是,请关闭它。
- 检查是否开启了流量节省模式:流量节省模式会限制后台数据的使用,进入 设置 > 电池 > 流量节省模式,确保它是关闭的。
第三步:SIM卡与运营商检查
如果软件设置没问题,那问题可能出在SIM卡或运营商身上。
检查SIM卡
- 重新插拔SIM卡:将SIM卡取出来,用橡皮擦或干净的软布擦拭金属触点,然后重新插回手机,确保卡槽插到位。
- 检查SIM卡是否损坏:将SIM卡插入另一部手机,看是否能正常使用移动数据,如果另一部手机也不行,可能是SIM卡损坏,需要联系运营商补办。
检查欠费或服务异常
- 确认是否欠费:移动数据是需要付费的,如果手机欠费,运营商通常会暂停你的数据服务,你可以通过拨打运营商客服电话(移动10086,联通10010,电信10000)或使用运营商的官方App来查询和缴费。
- 确认是否被限制服务:有时因为违规等原因,运营商可能会限制你的数据服务,同样可以咨询客服确认。
尝试手动选择网络
- 有时手机会自动连接到一个信号不好或不兼容的网络。
- 操作路径:设置 > 移动网络 > 运营商。
- 解决方法:选择“手动选择”,然后从列表中选择你的运营商(如“中国移动”),如果找不到,可以尝试“自动选择”。
第四步:系统与硬件问题
如果以上所有方法都试过了还是不行,那可能是更深层次的问题。
检查系统更新
- 一个有Bug的系统版本可能会导致移动数据异常,进入 设置 > 系统更新 > 检查更新,如果有新版本,请及时升级。
恢复出厂设置(最后手段)
- 警告:此操作会清除手机上的所有数据(照片、联系人、App等),请务必备份重要数据!
- 操作路径:设置 > 系统 > 重置选项 > 清除所有数据(恢复出厂设置)。
- 恢复后,不要立即恢复备份,先设置手机,看看移动数据是否正常,如果正常,再慢慢恢复App和数据,以确定是哪个App或数据导致的问题。
联系官方售后
- 如果所有方法都无效,那很可能是手机硬件(如基带芯片、天线)出现了故障,这时最好的办法是联系手机品牌的官方售后服务中心进行检测和维修。
总结一下排查流程:
- 看开关:飞行模式、移动数据快捷键。
- 重启:重启手机,解决大部分临时性故障。
- 查设置:移动数据总开关、APN设置、后台数据限制。
- 查SIM卡:擦拭、换手机测试、确认是否欠费。
- 试网络:手动选择运营商。
- 大招:系统更新、恢复出厂设置、联系售后。
希望这些方法能帮你解决问题!