第一步:基础检查(90%的问题出在这里)
这些是最简单也最容易被忽略的步骤,请务必先检查。

(图片来源网络,侵删)
电量检查
- 耳机:确保蓝牙耳机有足够的电量,很多耳机会在电量过低时自动关机或断开连接,尝试给耳机充一会儿电再试。
- 手机:确保手机电量充足,虽然少见,但极低电量也可能影响蓝牙功能。
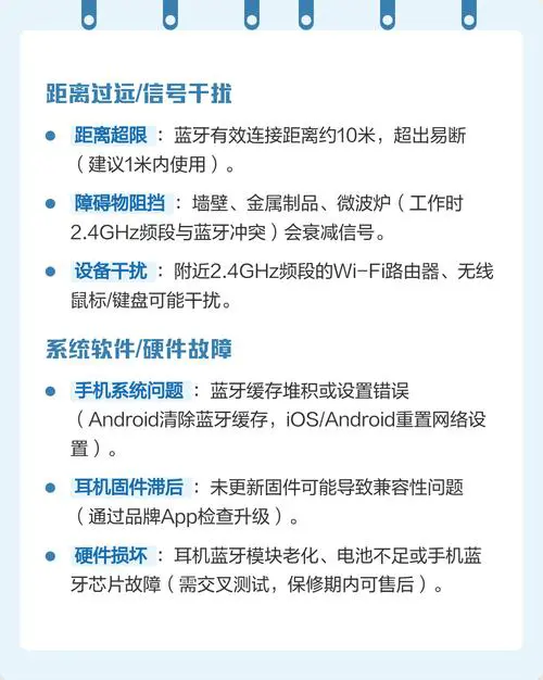
距离和障碍物
- 蓝牙的有效连接距离通常在 10米 左右。
- 确保手机和耳机没有离得太远。
- 检查中间是否有厚墙、金属物体、大型家电(如微波炉、冰箱)等强信号干扰源。
配对模式
- 耳机:确保耳机处于“可被发现”或“配对模式”(Pairing Mode),这个状态下,耳机的指示灯通常会快速闪烁(比如红蓝交替闪烁)。
- 如何进入配对模式:不同耳机操作不同,通常是长按电源键几秒钟,直到听到提示音或看到指示灯闪烁,请查阅你的耳机说明书。
第二步:手机端的设置检查
完成基础检查后,我们来检查手机的设置。

(图片来源网络,侵删)
开启蓝牙
- 这听起来很傻,但真的有人会忘记,从手机屏幕顶部下滑(或上滑,取决于手机型号)打开控制中心,确保蓝牙图标是亮着的,或者进入
设置>蓝牙,确保开关是打开的。
- 这听起来很傻,但真的有人会忘记,从手机屏幕顶部下滑(或上滑,取决于手机型号)打开控制中心,确保蓝牙图标是亮着的,或者进入
重新搜索并连接
- 在手机的
设置>蓝牙界面,点击右上角的“搜索”或“扫描”按钮。 - 在设备列表中找到你的耳机,点击旁边的“连接”按钮。
- 如果耳机需要输入配对码(PIN码),通常是
0000或1234,输入后连接。
- 在手机的
“忽略此设备”并重新配对
- 如果之前连接成功,但现在连不上,最有效的方法之一是“忘记”这个设备,然后重新配对。
- 在手机的
设置>蓝牙界面,找到你的耳机,点击旁边的图标(通常是 ⓘ 或 ⋮),选择“忽略此设备”或“取消配对”。 - 忽略之后,将耳机重新进入配对模式,然后在手机上重新搜索并连接。
重启手机和耳机
(图片来源网络,侵删)- “重启大法”解决很多疑难杂症,将手机和蓝牙耳机都关机,等待30秒,然后再重新开机,这可以清除临时的软件缓存和错误。
第三步:进阶排查(如果以上方法都无效)
如果基础检查和设置调整后问题依旧,可以尝试以下方法。
检查手机和耳机的固件(Firmware)更新
- 手机:进入
设置>系统>系统更新,确保你的手机操作系统是最新版本。 - 耳机:很多蓝牙耳机厂商都有配套的App(Sony | Headphones Connect, Bose Music, 华为智慧生活等),打开App检查是否有可用的固件更新,固件更新可以修复已知的蓝牙连接问题。
- 手机:进入
重置蓝牙耳机
- 这是恢复耳机出厂设置的最后手段,重置后,耳机的所有配对记录都会被清除。
- 如何重置:查阅你的耳机说明书,通常是长按特定的按钮(如电源键+音量减键)10-15秒,直到指示灯闪烁或听到提示音,重置后,耳机会像新的一样,需要你重新在手机上进行配对。
检查手机的网络和设置
- 飞行模式:确保手机没有开启飞行模式,或者即使开启了,也单独开启了蓝牙。
- Wi-Fi辅助:在某些手机上(如iPhone),Wi-Fi辅助可能会干扰蓝牙,可以尝试在
设置>蜂窝网络>Wi-Fi辅助中将其关闭。 - 其他蓝牙设备:如果你同时连接了多个蓝牙设备(如智能手表、另一副耳机),尝试断开其他设备,只保留你想连接的耳机。
排除法测试
- 用其他手机连接:将你的蓝牙耳机尝试连接到另一部手机或电脑上。
- 如果可以连接:说明问题出在你的手机上,可能是手机系统Bug、蓝牙模块故障或与其他App冲突,可以尝试备份数份后恢复手机出厂设置(注意:此操作会清除所有数据)。
- 如果也无法连接:那很可能是蓝牙耳机本身的问题,可以尝试重置耳机,或者联系售后维修。
- 用其他手机连接:将你的蓝牙耳机尝试连接到另一部手机或电脑上。
推荐的排查顺序:
- 检查电量和距离。
- 让耳机进入配对模式(指示灯快闪)。
- 在手机上 “忽略此设备”,重新搜索并连接。
- 重启手机和耳机。
- 检查并 更新手机系统和耳机固件。
- 重置蓝牙耳机,然后重新配对。
- 用其他设备测试耳机,判断是手机问题还是耳机问题。
按照这个流程一步步来,绝大多数蓝牙连接问题都能得到解决,希望你的耳机能很快重新连接上!