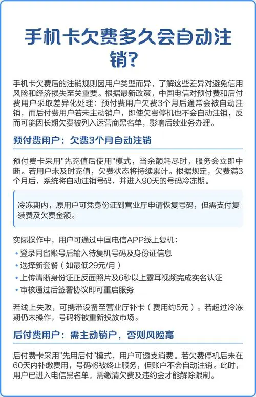
这是一个非常常见的问题,答案是:不会自动注销。

(图片来源网络,侵删)
手机卡(SIM卡)在您停止使用后,并不会在某个时间点自动被运营商注销,相反,它会进入一个名为“保号期”或“半 dormant 状态”的阶段。
手机卡会“活着”,但功能会受到严格限制,直到您主动注销或被运营商强制销户。
下面为您详细解释这个过程、后果以及如何正确处理:
手机卡停用后会发生什么?(保号期)
当您不再使用手机卡,但没有主动去销户时,通常会经历以下几个阶段:

(图片来源网络,侵删)
停机保号期 (最常见的情况)
- 触发条件:通常是您的预付费套餐(手机卡里没钱了)到期未续费,或者后付费套餐(月租套餐)欠费。
- 持续时间:一般为30天到90天不等,具体时长取决于运营商(移动、联通、电信)和当地的套餐政策。
- 在此期间:
- 您无法拨打电话、发送短信、使用移动数据。
- 您通常可以接听电话和接收短信(部分运营商在欠费严重时会限制接听)。
- 您的手机号码仍然归属于您,别人可以拨打您的号码。
- 您仍然会收到运营商的催缴短信或电话。
销号/销户期
- 触发条件:保号期结束后,如果您仍未补缴欠费或办理相关手续。
- 持续时间:保号期结束后,运营商会启动销户流程,这个过程通常需要15天到30天。
- 在此期间:
- 手机卡将被冻结,所有功能(包括接听电话、收短信)都会被停止。
- 您的号码将被运营商回收,并放入号码池,供新用户申请,一旦被回收,您就永远失去了这个号码。
- 如果您有预存的余额,通常会在销户后退还给您(但需扣除可能的违约金或手续费)。
强制销户
- 触发条件:销号期结束后,系统会自动将该号码和账户进行强制注销。
- 后果:您的手机卡账户将彻底从运营商系统中消失,所有关联信息(如套餐、余额、优惠活动等)都会被清空,您将无法再通过任何方式恢复该号码。
不主动注销的严重后果
很多人以为放着不管就行,但实际上会产生不少麻烦:

(图片来源网络,侵删)
产生欠费和违约金
- 对于后付费套餐用户,如果长期欠费,除了本金外,还可能产生滞纳金或违约金,金额会越滚越大,这笔钱最终需要您在销户时一并结清,否则可能会影响您的个人信用。
影响个人信用记录(征信)
- 这是最严重的后果之一,根据国家规定,电信欠费信息已纳入中国人民银行征信系统,如果您欠费时间过长且金额较大,被运营商上报后,会形成不良信用记录。
- 征信污点会直接影响您未来的房贷、车贷、信用卡申请等金融活动。
号码被他人占用
如上所述,号码被回收后,其他人可以申请使用,您可能会接到找“新主人”的电话,或者被恶意利用,给您带来不必要的骚扰和麻烦。
无法办理新业务
在您彻底销户之前,这个号码的状态是“异常”的,您可能无法用同一个身份证名下办理其他运营商的手机卡业务,或者在其他需要实名认证的场景中遇到问题。
如何正确处理不用的手机卡?
如果您确定不再使用某张手机卡,请务必选择以下正确方式:
主动销户(推荐)
- 这是最安全、最负责的做法。
- 办理方式:
- 线下:携带本人身份证原件,前往该运营商的线下营业厅办理,这是最稳妥的方式。
- 线上:部分运营商的官方APP(如中国移动APP、中国联通手机营业厅APP等)支持线上申请销户,但通常需要人脸识别验证,且部分地区可能仍需到线下营业厅完成最终手续。
- 注意事项:
- 确保没有欠费,或者提前结清所有费用。
- 销户后,预存的余额一般会退还。
- 如果绑定了微信、支付宝等支付工具,请先解绑。
降为最低保号套餐
如果您只是短期不用,但又想保留号码,可以联系客服将套餐变更为最便宜的保号套餐(如8元/月或5元/月的套餐),这样可以最大限度地节省月租,避免欠费。
| 状态 | 能做什么 | 不能做什么 | 后果 |
|---|---|---|---|
| 正常使用 | 拨打电话、上网、收发短信 | - | 正常消费 |
| 停机保号 | 接听电话、接收短信 | 拨打电话、上网 | 号码仍在,但功能受限 |
| 欠费销号 | - | 所有功能均停止 | 号码将被回收,可能影响征信 |
| 强制销户 | - | - | 账户被永久删除,号码归零 |
核心结论:手机卡不用了,一定要主动去营业厅办理销户手续,千万不要图省事而置之不理,以免留下欠费和征信污点,给自己带来不必要的麻烦。