这是一个非常常见的问题,答案比简单的“能”或“不能”要复杂一些,主要取决于你使用的手机系统和拉黑的具体方式。

(图片来源网络,侵删)
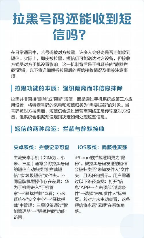
在绝大多数情况下,被拉黑的号码仍然可以向你发送短信,你收不到而已。
下面我们来详细拆解一下不同情况:
核心原理:拉黑的本质是什么?
无论是微信还是手机系统自带的“拦截陌生来电/短信”功能,它们的工作原理都不是从运营商层面阻止短信发送,它们更像是一个“邮件过滤器”。
- 短信发送过程:对方手机 -> 运营商网络 -> 你的手机号码。
- 拉黑拦截过程:短信到达你的手机后,手机系统或App会检查这个号码是否在你的黑名单里,如果在,它就不会把这条短信显示在你的收件箱里,而是直接把它丢进一个“垃圾箱”或“拦截箱”里。
对于发送方来说,短信是已经成功发出并被运营商接收了,他们不会收到任何“发送失败”的提示。

(图片来源网络,侵删)
不同场景下的具体情况
手机系统自带功能拉黑(最常见)
这是指在手机的“电话”或“信息”App中,将某个号码加入“黑名单”或“阻止此来电号码”。
- 短信:可以发送,但你收不到。 这条短信会被系统自动拦截,存放在一个专门的“拦截信息”或“垃圾短信”文件夹里,你通常需要手动去查看。
- 电话:无法拨通。 对方打过来会直接被挂断,可能会听到“您拨打的用户正忙”或直接被转接到语音信箱。
这是最纯粹的“拉黑”,电话和短信都受到了不同程度的限制。
微信/QQ等社交软件拉黑
很多人会把“拉黑微信”理解为拉黑手机号,但这是两回事。
- 情况A:只拉黑了微信好友
- 微信消息:对方发送的私聊消息会变成“一条消息”,你不会收到任何通知,也不会在聊天列表里显示,只有当你主动点开那个聊天窗口,才能看到这条灰色的、无法回复的消息。
- 短信:完全不受影响。 对方仍然可以通过手机号给你发短信,你会正常收到。
- 情况B:在微信里设置了“陌生人消息”拦截
如果你开启了“仅接受好友消息”等选项,那么非好友发来的消息会被直接拦截,同样不会通知你。
(图片来源网络,侵删) - 情况C:通过手机号拉黑(部分安卓系统支持)
- 一些安卓手机系统允许你直接从微信聊天界面,将对方的手机号添加到系统级的黑名单,这时,该手机号给你发的所有短信和来电都会被系统拦截。
微信拉黑 ≠ 手机号拉黑,前者只影响App内通讯,后者影响整个手机的通讯。
运营商层面的拦截(需要额外设置)
普通用户无法直接操作运营商层面的拦截,这通常是一些付费业务,高频骚扰电话拦截”或“垃圾短信过滤”服务。
- 短信:这些服务是基于大数据和AI模型来判断的,如果一个号码被运营商标记为“垃圾短信发送者”,那么它发给该服务开通用户的短信,可能会在运营商端就被直接丢弃,你完全收不到。
- 特点:这种拦截是系统自动的,针对的是一类号码,而不是你手动指定的某个特定号码。
总结表格
| 拦截方式 | 短信发送方能否发送? | 接收方(你)能否收到? | 备注 |
|---|---|---|---|
| 手机系统拉黑 | 能(对方正常发送,无失败提示) | 不能(短信被系统拦截,在垃圾箱里) | 最常见的拉黑方式 |
| 微信/QQ拉黑 | 能(通过手机号发短信) | 能(短信正常收到) | 微信拉黑不影响短信 |
| 运营商拦截服务 | 能(但可能在运营商端被丢弃) | 大概率不能 | 基于大数据,针对垃圾号码 |
| 手机飞行模式 | 不能(无信号,无法发送) | 不能 | 短时物理隔绝 |
如果我想彻底拉黑一个号码怎么办?
如果你希望一个号码既不能打电话,也不能发短信给你,你应该:
- 使用手机系统功能:在手机的“电话”或“信息”设置中,找到“阻止号码”、“黑名单”或“拦截名单”等选项,将对方手机号添加进去,这是最有效、最彻底的方法。
- 开启运营商拦截服务:联系你的运营商(如中国移动、中国联通、中国电信),开通他们提供的“高频骚扰拦截”等增值业务,从源头上减少垃圾信息。
最后提醒:请谨慎拉黑,因为被拦截的短信(如验证码、重要通知)你将永远无法找回。