
如果你的在线身份不再存储在中央系统中会怎样?一种新的模式正在改变我们处理隐私的方式。去中心化身份是安全在线身份的支柱。它赋予用户对其身份的所有权。
它摒弃了第三方验证。它消除了数据泄露的风险。人们想要更多的控制权,而去中心化身份赋予了他们这种控制权。它提供安全性和透明度。它保护用户数据并且是跨平台的。
在本文中,我们将解释去中心化身份如何工作,为什么我们需要它,以及它将如何继续塑造未来的在线身份。
控制你的身份。保护你的数据。终结生命周期的系统,再见。本文探讨了去中心化身份如何保护你的数字生活。观看它,将隐私、安全和信任掌握在你的手中。
了解去中心化身份的基础知识
去中心化身份授予用户对其在互联网上的身份的控制权。它不依赖于中心化机构。
区块链技术和密码学支撑着这个装置。用户将身份数据密封在安全的数字钱包中。这些钱包根据需要与应用程序和服务交互。
任何新服务都不需要密码。用户不需要在不同的平台上再次登录。相反,他们利用可验证的凭证。
它们由受信任的发行者发行,例如学校或雇主。每个凭证都确认一个不同的事实,例如你的姓名或职称。
你的钱包安全地保存着这些凭证。当需要时,你只提供必要的信息。这隐藏了你的隐私并最大限度地减少了数据暴露。你决定披露什么以及向谁披露。
该系统有助于在用户和服务提供商之间建立信任。它最大限度地减少了身份盗窃和数据泄露。去中心化身份保护了在线空间,使其成为用户控制的,对个人和组织都是安全的。
为什么传统的身份系统会失败
经典的身份系统依赖于中心化存储。它们有一个数据库,其中包含数百万用户的帐户。黑客攻击它们。当安全性遭到破坏时,敏感信息就会暴露。个人信息被暴露。身份被盗。
危害是广泛的。受害者需要几个月才能重新获得访问权限并恢复他们的声誉。中心化系统提供了一个单点故障。一旦被破坏,它们所持有的所有身份都将面临风险。
这些系统也忽略了用户控制。你无法选择要共享的信息。你无法追踪谁可以查看你的信息。你的隐私仍然面临风险。
没有透明度。公司在你背后拥有你的身份。用户依赖第三方进行访问和身份验证。
这种有缺陷的设计背叛了对在线系统的信任。去中心化身份结束了这种依赖。它赋予用户完全的控制权。人们将自己的身份掌握在自己手中。这种改变使数字服务和平台更加安全和私密。
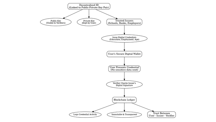
去中心化身份如何工作

每个去中心化身份都属于所有者的私有数据。它与公钥-私钥对相关联。公钥是公开的。验证者利用它来验证身份。私钥保留在用户手中。它保护访问并使数据私有。
如果受信任的发行者是学校、银行或雇主等机构,那么他们会颁发凭证。凭证验证有关个人的某些信息。它们可以验证教育程度、就业状况或年龄。
在你的收件箱中获取BlockByte的故事
免费加入Medium 即可从这位作家处获取更新。
用户将这些凭证放入安全的数字钱包中。当需要确定身份时,他们会出示凭证。验证者验证发行者的数字签名。
在此过程中不会发送任何单个敏感数据。仅传输验证结果。这保护了隐私。
该系统采用区块链来记录凭证活动。区块链使系统透明且不可更改。它不可更改地维护记录。
它有助于在用户、发行者和验证者之间建立信任。它构建了一种安全的数字身份管理方法。
去中心化身份的优势
去中心化身份确保用户匿名性,并消除了身份处理中的中间人。T,最大限度地减少了数据暴露和滥用威胁。
用户拥有自己的信息。他们决定透露什么以及向谁透露。这提高了透明度和信任度。
该系统符合全球隐私法。它有助于组织达到数据保护立法的水平。
用户可以使用一个身份来访问众多服务。用户无需记住一系列不同的用户名和密码。
凭证易于管理。最终用户可以直接使用安全的数字钱包控制它们。
企业节省资金。企业不再需要存储庞大的身份数据库。存储和安全成本降低。
它还减少了数据泄露的法律责任。客户会更加放心,从而建立品牌忠诚度和信任度。
这是一个全球性的运营。它提供快速、安全和实时的身份验证。
它促进了数字服务创新和跨境贸易。它赋予用户和服务提供商权力。
支持身份管理的去中心化工具
去中心化工具 能够实现安全且用户管理的身份系统。它有助于大规模地创建、维护和验证数字身份。
区块链平台是构建块。它们以开放且防篡改的方式保存记录。这提供了数据完整性和保证。
用户凭证保存在数字钱包中。个人使用这些钱包在数字交易中安全地展示他们的身份。
验证程序验证凭证。他们确保经过认证的发行者发布信息。这可以防止泄露个人数据。
众所周知的技术包括uPort、Sovrin和Veres One。它们都有助于跨多个服务创建和验证身份。
它们消除了中央数据库。它们限制了对敏感数据的访问。
它们保护用户免受信息泄露和未经授权的监控。用户保留对其数字身份的所有权。
这些技术在去中心化系统中被集体使用。他们将身份管理增强为可扩展、安全和以隐私为中心。Decentralized ID…
- 原文链接: blog.blockmagnates.com/d...
- 登链社区 AI 助手,为大家转译优秀英文文章,如有翻译不通的地方,还请包涵~