引言
回顾之前,rollups 已经成为以太坊和整体去中心化技术的明确扩展解决方案。在以太坊进行针对 rollup 数据可用性扩展的 Dencun 升级九个月后,交易吞吐量已超过 每秒两百笔交易—今年迄今为止增长了五倍。领先的两个 rollups,Arbitrum 和 OP Mainnet,达到了第一阶段的去中心化——在去中心化指标上超过了 几个显著的替代 Layer 1 网络—并且其他 rollups 可能计划在 2025 年达到第二阶段的去中心化。零知识证明技术的进步使得能够在低于分岐成本的情况下 验证等同于以太坊的交易,为高效验证当代以太坊区块链上成千上万的标准用户交易提供了一条途径。
然而,这一进展也带来了新的挑战。多个团队正在以太坊之上开发独立的区块链,彼此之间的互操作性有限。这种局限主要源于 rollups 的最终确认不频繁,从而阻碍了意义深远的跨链通信。此外,当前承载大部分生态活动和总价值锁定(TVL)的乐观 rollups,面临着固有的技术约束,限制了它们在共享桥之外的直接通信,形成了 Arbitrum 和 Base 等主要网络之间互操作性的重大障碍。社区提出了各种解决方案,从基于意图的桥接到原子交换,再到全面的链抽象。尽管这些解决方案之间存在差异,但它们共享一个基本要求:一个可靠的真实来源——一种协议,用于在 rollups 之间进行安全状态验证,既快速又具成本效益。
在众多显著的解决方案中,通常依赖于乐观预言机(Across)、专门的操作员共识(Stargate via LayerZero)或中心化序列器信任(Polymer Hub),Nuffle Labs 的 Fast Finality Layer (NFFL) 在效率、安全性和与以太坊的一致性之间提供了一个引人注目的平衡。本文将探讨 NFFL 通过 EigenLayer 的再质押机制和 NEAR DA,使跨 rollup 状态验证成为可能的创新方法,分析其架构设计和发展路线图,并分析潜在应用及其对生态系统的影响。
背景
要理解 NFFL 所解决的挑战,让我们首先审视 rollups 的基本架构、它们的目标以及固有限制。
Rollups 101
rollup 是一种区块链,利用另一条独立的区块链进行交易排序、数据可用性和共识,同时通过父链可验证的方式在外部执行交易。虽然许多定义将父链称为 Layer 1 (L1),而将 rollup 称为 Layer 2 (L2),但某些框架不要求 L2 使用 L1 进行数据可用性。为准确起见,本文将特别关注 rollups,而不是更广泛的 L2 类别。

这种区分的一个例子——所有的 rollup 是 L2,但并非所有的 L2 必然是 rollup。来源:blog.thirdweb.com
当然,在我们的案例中,父 L1 是以太坊区块链。它负责与 rollups 共享其共识(我们将在后面详细阐述)。让我们分析一下 rollups 如何利用以太坊来完成其核心功能:交易排序、数据可用性,以及共识。
交易排序
Rollups 包含一个被称为序列器的实体,负责通过 L1 网络管理交易的纳入和排序。序列器的功能与传统区块链中的区块生产者相似。具体来说,它按顺序接受来自用户的传入交易,将其聚合成批(类似于 L1 块),并定期将这些批次发布到 L1 上的指定智能合约。

L1 上的智能合约维护所有发布交易及其排序的权威记录。Rollup 节点必须监控该合约以检索新的块和交易信息。一旦一个批次被包含在 L1 块中,该块通过 L1 共识达到最终确认,所有交易的纳入和排序就得到了 L1 的安全属性的保证。
在某种程度上,序列器相当于 rollup 的“起动器”——它帮助 rollup 实际上接受网络中的新交易,促进状态的前进。一些 rollup 实现了去中心化的分配——旋转一组专门的实体以减少集中序列器的停机风险,以及基于的序列化,它不使用任何序列器作为发布批次到 L1 之前的信任来源。相反,基于序列方式允许任何人充当序列器,但它们的批次只会在发布到 L1 时被节点使用。这几乎毫无风险地消除了序列停机的风险,但会以较慢的交易纳入速度为代价(最佳情况就是 L1 每 12 秒出一个块)。
然而,序列器不决定 rollup 中事物的新状态,即使在他们自己批次的执行之后。因此,序列器是“起动”,但未必是“运行” rollup,因为他们的行为无法直接导致恶意状态转变。

一个引擎的启动车。即使它不引擎,但没有它,发动机也无法工作。将 rollup 想象成发动机,而序列器则是启动器。
数据可用性
然而,有关某些交易排序的信息对于 rollup 的节点而言是不够的,因为它们并没有拥有交易本身。为了在 rollup 的区块链上执行这些交易并确定其结果,节点必须完全且无限制地访问批次中的所有交易。
因此,rollup 的序列器必须以一种允许 rollup 的智能合约验证 数据可用性 的方式,将全面的交易数据发布到 L1。一旦一个批次的交易数据被纳入并在 L1 上完成,所有参与节点都能保证其可用性。

在 Dencun 升级之前,以太坊的 rollups 是将交易数据发布在 L1 上序列调用的输入数据(calldata)中。因此,所有的交易必须永久地发布到 L1 的区块链上。这听起来是合理的,因为我们希望所有节点,包括未来的节点,都能重建 rollup 的状态。然而,这非常低效,因为以太坊 L1 不能在其账本上存储大量数据,而 rollups 作为以太坊的高速度车道,是非常数据密集的。相反,我们可以让 rollup 的智能合约验证所排序交易的有效性,以便节点立即跟随合约中的状态,而不是从创世块开始重建它。
确定的桥接(共识)
为了简化,我们只是颠倒了 rollup 的定义——通常,所有的解释都是从 rollup 和其 L1 之间的双向桥开始。大多数 rollups 通常会使用 L1 的原生货币作为自己的货币,以简化基于序列者费用的Gas费估算。此外,许多 rollups 希望从第一天起就获取生态系统中的流行代币,使用其 L1 的桥接是最佳选择。

从 L1 到 rollup 实施一个 桥接智能合约 是相当简单的——rollup 节点已经在其合约中监听所有发生的事件,因此我们可以实施一个 L1 存款功能,所有节点会将其视为在 rollup 自身发行相应的“封装”代币的命令。

然而,完全信任的提取需要桥接合约验证所有 rollup 交易并确定其合法结果。这使得桥接能够处理有效的提取请求,通过将资金释放给 L1 上的授权发起者。这个验证机制使桥接成为 rollup 规范状态的决定性来源——节点根据桥接的状态转变进行对齐,而不管替代链的分叉。与传统区块链不同,rollups 不为链选择实施独立的共识规则。L1 上的桥接合约定义了规范链。
blobs
以太坊在三月的 Dencun 升级中引入了“blobs”——暂时的数据存储单元,存储在区块链外并在约 18 天后被修剪(由网络的验证者删除)。随着 rollup 桥接使得在不重新执行交易的情况下重建状态成为可能,这一属性对从 calldata 迁移到 blobs 的 rollups 变得非常实用。具体来说,在 Dencun 升级之前,rollups 的总 TPS 约为 50。今天,它超过了 200,且根据具体 rollup 理论限制为 400-800 TPS。

来源:L2BEAT
除了容量的提升外,blobs 消除了支付 EVM Gas费来存储交易数据的要求,建立了一个具有专门临时存储和独立费用定价的单独通道。这一结构变化显著降低了 rollups 中的交易费用,费用从每笔交易 10-40 美分降至像 Base 这样的网络中的低于一美分的水平。

来源:growthepie.xyz
Rollup 结算
虽然序列器管理交易排序和发布,但它们只是 rollup 架构中的一个组成部分。Rollups 还引入了被称为“提议者”的实体,负责说服 L1 桥接关于新序列 batches 结果的具体状态输出。本质上,序列器确定交易何时发生及其排序,而提议者则展示这些交易的结果,依据 rollup 的处理逻辑,例如虚拟机。
提议者的角色根据 rollup 的状态验证方法差异显著。存在两种基本不同的方法,定义了 rollups 的两个类别:乐观和零知识(ZK)。
乐观 Rollups
在乐观 rollups 中,提议者定期向 L1 桥接提交状态更新,通常在或紧随序列器的批次发布后。这些状态更新包括最新 batches 执行后新的状态根(对 rollup 完整新状态的密码承诺)。
为了防止无效状态更新,桥接实现了一个挑战期(通常为 7 天),期间,称为“挑战者”的专门操作员可以通过提交一个欺诈证明来提出异议。该证明演示了交易的执行有误,通过在 L1 上重新执行争议交易并比较结果来证明这一点。
如果挑战者成功证明提议者提交了无效的状态转变,则状态输出被撤回,挑战者会获得奖励(通常来自于提议者必须提供的押金)。这创建了一个经济博弈,刺激提议者只提交有效的状态转变。
零知识 Rollups
在 ZK rollups 中,提议者生成数学证明(称为“有效性证明”或更准确地称为“ZK 证明”),以证明每次状态转变的正确性。这些证明表明,批次中的所有交易都是根据 rollup 的规则执行的,而不泄露其执行的具体细节。
L1 桥接可以利用高效的密码操作迅速验证这些证明,成本仅为一次代币交换的费用。一旦证明被验证,桥接将该状态更新视为结算。这意味着提议者必须在提交状态更新之前进行大量的计算工作,但这些更新相比乐观 rollups 结算得非常快。
结算、最终确认和互操作性
通过规范桥接的结算时间在 rollup 类型之间差异显著——对于乐观 rollups,通常需要 7 天(由于挑战期),而对于 ZK rollups,通常需要几小时(由于证明生成开销和批量发布成本)。虽然这一模型适用于确保高价值交易,可以容忍延迟,但对于更广泛的 DeFi 生态系统而言,它造成了显著的摩擦。
考虑这如何影响现实世界使用场景:希望使用基于 Arbitrum 的抵押品在 Base 上贷款的用户,必须首先将其资产桥接到 Base,并等待长达 7 天才可以使用。捕捉不同 rollup 上 Uniswap 池间套利机会的交易员将会看到机会在他们能够执行之前就消失了。希望让玩家在不同 rollup 部署间交易物品的游戏应用程序将面临长达几个小时的等待导致不可接受的用户体验。
这里的重要见解是 rollup 节点实际上可以以更快的速度观察到状态变化——通常在 L1 块确认后的几秒钟内。尽管该状态尚未经过规范桥的完全结算,但基于交易数据已经在以太坊上进行排序并完成的事实。许多中心化交易所已经利用这一特性,在仅通过运行自己的节点并验证 L1 上交易的最终性后,迅速对用户的 rollup 存款进行入账。
这在 rollup 生态系统中形成了一个有趣的二元。这些 rollups 成功地扩展了以太坊的交易吞吐量,但也带来了严重的状态和流动性碎片化。每个 rollup 实质上作为一个独立的区块链运作,无法有效地验证其他 rollups 的状态,尽管它们都源自同一基础链——以太坊。
现有解决方案
生态系统开发了多种方法来克服这些限制,从中心化桥接到专门的链下网络。这些解决方案通常在三个关键属性之间做出不同权衡:
- 安全性 - 状态验证正确性保证有多强
- 速度 - 跨链状态验证的速度有多快
- 成本 - 维护和使用该解决方案的费用有多高
大多数现有解决方案优化速度和成本,却以牺牲安全性为代价——往往依赖受信任的操作员、多重签名,或几乎没有经济支持的乐观机制。这导致了几次高调的桥接黑客事件,最著名的是 6.25 亿美元的 Ronin 桥接漏洞,突显了为便利而牺牲安全性的风险。
根本挑战在于建立一个安全的“真实来源”,关于 rollup 状态的真实状态,可以:
- 在几秒或几分钟内验证状态变化,而不是几小时或几天
- 提供强有力的密码经济安全保证
- 对基础设施提供者和用户具有成本效益
- 与现有的 rollup 架构无缝集成
实现 rollups 之间安全迅速的状态验证的机会激发了显著的创新。不同团队从不同角度接近这一问题,希望创建基础设施,以便在不妥协安全性的情况下,推动下一代跨链应用的开发。
在接下来的部分中,我们将探讨 NFFL 是如何通过其独特结合 EigenLayer 的再质押和 NEAR DA 应对这一挑战的,从而创建一个快速最终性层,以在安全性、速度和成本效益之间取得细致的平衡。
NFFL 深入探讨
核心论点
Nuffle Fast Finality Layer (NFFL) 是一种新的方法,通过提供快速的跨链状态验证来促进安全的跨链交互。NFFL 利用 EigenLayer 的再质押 ETH 创建一个具有密码经济安全保障的快速最终性层,可以在几秒钟内验证 rollup 状态,而不需强迫开发者在安全性和速度之间做选择。
NFFL 的核心是作为在 EigenLayer 上运行的主动验证服务(Actively Validated Service, AVS)。一个由执行参与 rollup 的完整节点的操作员组成的去中心化网络,验证并认证状态更新。这些认证由操作员的再质押 ETH 提供支持,创造出诚实行为的强大经济动机。通过将其与 NEAR 的数据可用性层结合,用于高效的块数据存储,NFFL 能够在 2-3 秒内安全地验证跨链状态,比规范桥的结算快几个数量级。

NFFL 的简化设计架构
NFFL 特别引人注目的是其务实的设计思路。它不是试图替代或与以太坊的安全模型竞争,而是提供一个优化速度以用于需要更快速最终性的用例的补充层。应用程序可以根据自己具体需求选择是依赖 NFFL 的密码经济安全,还是等待完整的 L1 结算。这种灵活性使NFFL 在提高大多数跨链交互的用户体验的同时,保持强大的安全保证。
系统引入了三个关键创新:
- 一个去中心化的操作员网络,通过比较本地执行的状态转变和发布到 NEAR DA 的块数据来实现对 rollup 状态的共识
- 一个基于检查点的任务系统,能够高效聚合和验证操作员的认证,同时通过 EigenLayer 的惩罚机制保持问责
- 一个使用 NEAR DA 的数据存储机制,方便跨所有 rollup 的认证 rollup 数据的快速检索
这一设计使 NFFL 在安全性、速度和成本效益之间取得良好平衡——这三种属性在以往的跨链基础设施中通常存在冲突。通过提供快速而安全的状态验证,NFFL 为从借贷协议到流动性聚合器等跨链应用开创了新的可能性。
在接下来的部分中,我们将详细探讨 NFFL 的架构,分析其不同组件如何协同工作,以支持这一新的跨链交互原语。我们还将分析其安全模型,讨论潜在应用,并看看该协议未来发展的路线图。
核心组件
操作员集
NFFL 的核心是其操作员网络——一个去中心化系统,将以太坊的安全性扩展,以实现快速的跨 rollup 验证。NFFL 被构建为一个在 EigenLayer 上运行的主动验证服务(AVS),而不是创建另一个需要自己安全假设的孤立网络,这允许其直接利用以太坊现有的验证者生态系统。
这一架构选择对于理解 NFFL 的安全模型至关重要。那些保障以太坊共识的同一验证者可以通过 EigenLayer 再质押它们的 ETH 成为 NFFL 的操作员。在这样做时,他们将其质押的 ETH 风险暴露于支持他们产品的状态认证中。这在以太坊的共识和 NFFL 的快速最终性层之间构建了一个强大的安全桥梁。

当 rollup 向 L1 发布新的块数据时,中继者将其转发到 NEAR DA。操作员通过这两种来源检索块数据,并确保其等效。我们将进一步解释为什么将 rollup 数据发布到 NEAR DA 是必要的,以使使用 NFFL 的应用程序对用户和开发者更为便利。
在检索到新的 rollup 批次后,操作员在其 rollup 节点中执行这些批次。由于它们都运行相同的节点软件,因此它们始终显示相同且正确的状态输出。然后所有操作员对该状态输出进行签名。当大多数操作员对特定状态达成一致时,系统接受该状态并可以传输到所有 rollup 的注册合约。

这种系统的经济安全具有一个有趣的属性,这源自 EigenLayer 的惩罚机制:
在 EigenLayer 中,主动验证服务可以实施一种验证机制,能够检测到操作员的无效认证,并随后对其押金进行惩罚(清算)。由于 NFFL 在 rollup 状态的链下“初步结算”之前在桥接结算之前,它可以通过等待结算延迟,然后通知 AVS 合约关于认证和桥接状态输出不一致来客观地检测欺诈。这种经济上不利激励机制使无效认证能被任何监控 L1 和 NFFL 状态的实体发现并惩罚,哪怕它们并未运行 rollup 节点。换句话说,NFFL “为”网络的声明提供了“保险”——操作员为支持关于 rollup 状态的声明而付出巨大的资本风险。
这一点的强大之处在于它如何将系统之间的激励对齐。操作员因诚实参与赚取费用,同时因不诚实而冒着重大的经济损失风险。越多的 ETH 被再质押到 NFFL,这些激励就越强烈。并且由于这种安全性源于通过 EigenLayer 从以太坊,因此它在一定程度上受益于同一根本密码经济安全模型,保障了以太坊本身上数百亿的价值。
消息流
NFFL 的消息系统展现了一种创新的方法,以大规模处理跨链状态验证。NFFL 引入了一个双层系统的消息和任务,而不是在链上记录每个状态声明,这将是非常昂贵的,以高效地进行链下操作,同时在需要时维护强大的链上安全保证。
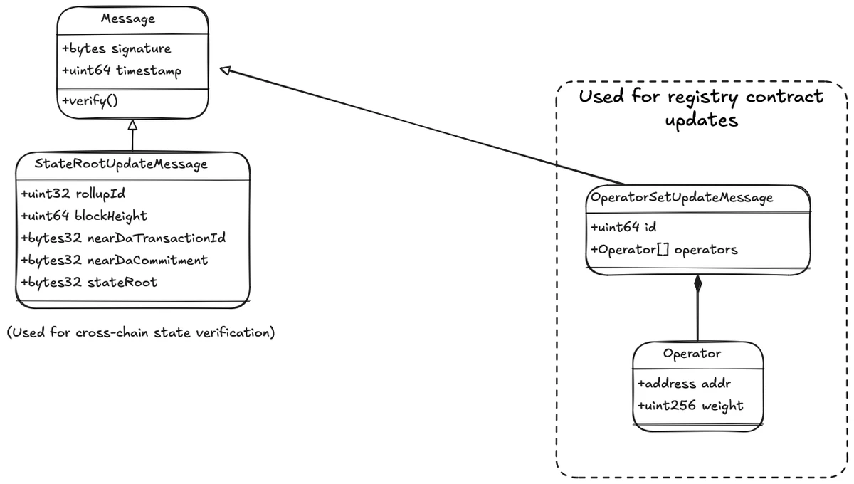
消息是 NFFL 中通信的基本单元。当操作员验证一个新状态时,他们会创建并签名一个证明该状态的消息。这些消息主要存在于链下,在操作员和聚合器间流通,而不会产生链上的Gas成本。系统中有两种截然不同的消息类型:
- 状态根更新消息包含一个操作员关于某个特定区块高度的 rollup 状态的认证。每条消息不仅包含状态根本身,还包含指向包含块数据的 NEAR DA 交易的引用,形成了认证状态和其基础数据之间的可验证链接。
- 操作员集更新消息跟踪 NFFL 的操作员集的变化。这些消息对于系统的安全至关重要,确保 rollup 注册合约维护最新的有效操作员记录,以保证仅接受来自具有承担风险的授权参与者的认证。

虽然消息使得高效的状态验证成为可能,但单独的消息并不足以确保系统的经济安全。这里就需引入任务。任务是链上的工作单元,定期检查系统状态。在链上提交每条消息的情况下,操作员定期构造一个稀疏梅克尔树,其中包含特定时段的所有消息。然后将该树的根作为任务响应提交,为所有链外的认证创建高效的链上承诺。
这一检查点系统非常巧妙,因为它可以在不要求所有消息都存储在链上的情况下,选择性地验证任何消息。通过梅克尔证明,任何人都可以验证特定的消息是否包含在检查点中,从而启用高效的挑战机制,同时保持基线成本较低。可以将其视为创建一个“认证区块链”,其中检查点作为对特定时段内所有消息的区块头进行承诺。

聚合器在该系统中扮演着至关重要的角色,收集操作员签名并通过 API 提供。操作员签署消息后,他们将其发送至聚合器,聚合器验证这些签名是否达到法定人数(权重由质押的 ETH 决定),然后将其暴露给应用程序使用。这为开发者创建了一个清晰的接口,同时维护了系统的去中心化安全属性。接下来我们将详细阐述聚合器服务。
聚合器服务
聚合器是 NFFL 的协调层,高效管理操作员和应用程序之间消息的流动。尽管概念上简单,但其设计充分考虑了实际的开发者需求和去中心化原则。
聚合器的核心解决了在签名聚合中出现的“公地悲剧”问题。没有专门的服务,使用 NFFL 的每个应用都需要独立收集和验证来自所有操作员的签名——这是一项低效且繁琐的过程。相反,聚合器提供了一个收集操作员签名的单一进入点,验证法定人数并通过简单 API 暴露验证的声明。
签名聚合过程如下:
- 操作员独立签署证明状态更新的消息
- 这些签名被发送至聚合器进行收集
- 聚合器验证签名的有效性并跟踪法定人数
- 一旦达到了足够的质押权重,聚合签名即可提供
- 应用程序可以通过聚合器的 API 获取这些认证

该设计显著降低了开发者集成 NFFL 的复杂性。应用程序无需管理复杂的加密操作或跟踪操作员的质押,只需通过干净的 API 接口请求特定状态更新的认证。聚合器处理所有签名收集、验证和 BLS 聚合的复杂性。
签名聚合
我们进一步探讨 NFFL 使用的 BLS 聚合。BLS 签名具有一个强大的数学属性,允许将多个签名组合成一个签名。应用程序可以通过验证一个聚合签名来证明集体一致,而不是验证来自操作员的 N 个单独签名,这将消耗较多计算资源并为Gas成本附加负担。
这里的效率提升是巨大的。当 NFFL 操作员签署一条消息时,它们使用自己的私钥生成标准的 BLS 签名。聚合器随后可以将这些单独的签名组合成单一紧凑的签名,证明一致性。这个聚合签名的大小和验证成本与参与的操作员人数无关——这一特性使系统具备了很强的可扩展性。
此外,聚合的签名可以根据签名操作员的公钥进行验证,权重由他们的质押金额决定,确保经济安全得以妥善考虑。注册合约因此只需执行一次签名验证操作,以确认已签署足够质押权重的状态更新。
聚合器和检查点
重要的是,尽管聚合器提供便利,但并不妥协 NFFL 的安全模型。它收集的签名是公开可验证的,其角色纯粹是组织性的,而非权威性的。应用程序始终可以独立验证 聚合签名代表的是否是来自质押操作员的合法法定人数。聚合器既无法伪造签名,也无法隐瞒有效认证——其仅使之更加易于访问。
聚合器在检查点系统中也扮演着至关重要的角色。通过随时间收集所有消息,聚合器能够构建用于检查点任务的稀疏梅克尔树。这为所有经过系统的认证创建了一种高效的记录,以便在特殊安全挑战或审计目的时,加以验证。
注册合约
注册合约部署在每个参与 rollup 上,作为 NFFL 的链下声明与链上状态验证之间的关键桥梁。这些合约使应用程序能够通过验证 NFFL 的密码经济安全认证来信任地验证其他 rollup 的状态。
注册合约的一个特别有趣的地方在于,它如何维护 NFFL 在不同链间的安全属性。每个注册合约都维护 NFFL 操作员集的本地副本,通过操作员集更新声明跟踪变化。这意味着,尽管操作员集是在以太坊的 EigenLayer 上管理的,但其状态在所有参与 rollup 之间都可靠呈现,使得它们能够独立验证认证。
当应用程序需要验证另一个 rollup 的状态时——例如,一个借贷协议检查 Arbitrum 上的抵押品来自 Optimism,它会向其本地注册合约提交相关的声明。该声明包括我们之前讨论的聚合 BLS 签名,以及所证明的特定状态根和其对应的 NEAR DA 交易引用。

得益于 BLS 签名聚合,注册合约中的验证过程极为高效。合约仅需针对当前操作员集的加权公钥执行一次签名验证。如果签名有效并表示有足够的质押权重,注册合约则接受该认证的状态为经过验证的。这建立了一个安全可信赖的跨 rollup 桥梁,同时具备成本效益。
注册合约还在 NFFL 的挑战体系中发挥了重要作用。如果一份声明在通过挑战体系后被证明是欺诈的,注册合约可以对其进行作废,保护应用程序免于依赖错误的状态。这进一步创建了多层安全性——来自质押 ETH 的立即密码经济保证,结合挑战措施提供的长期欺诈保护。
故障分类和安全设计
NFFL 的安全模型围绕检测和惩罚两种主要类型的操作员错误行为:安全故障和活跃故障。
安全故障是影响网络完整性的违规行为,会产生与系统规则不一致的错误状态或结果。操作员可能犯下的两种主要安全故障有:
- 冲突签名(Equivocation)是在同一事件上签署多个冲突的消息。例如,在同一块高的不同状态根的认证,或者在同一块的不同时间戳进行认证。这类行为破坏 网络 对规范状态达成共识的能力。
- 无效认证指的是操作员签署一个明显错误的声明。这可能是对一个状态更新的认证,与链上的状态变化不匹配,或者对一个与块交易的正确执行不符的状态根进行签署。这些故障可以通过链上的数据进行客观验证。
安全故障直接攻击正确性,而活跃故障则影响网络的可用性与效率。如果操作员一再不参与消息签署,将影响网络的可用性,并增加用户需要更多签名来达到法定人数的验证成本。该协议通过检查点任务跟踪操作员的参与情况,以识别并惩罚这类行为。
挑战过程依据故障类型和被挑战消息的不同而有所不同:
对于检查点任务,挑战者可以证明消息的包含或排除故障。如果遗漏了一个在检查点时间段内来自有效认证的消息,或纳入了无效的/非周期内的消息,挑战成功。这通过梅克尔证明针对检查点的消息树进行验证。
单个消息可以在检查点周期后被挑战,通过证明该消息的内容无效。例如:
- 操作员集更新的消息可以通过证明所声称的更新 ID 或操作员变化与链上的状态不符而失效
- 状态根更新的消息可以通过证明所声称的状态根与对交易的正确执行不一致而被挑战
这一多层验证系统使得该协议能够在保持链下消息的高效操作同时,通过密码经济机制维持强大的安全性。通过使无效行为可被证明并因 EigenLayer 的惩罚机制而经济受罚,NFFL 创造了诚信操作的强烈激励机制,而在违规发生时有效的挑战也随之成为可能。
现实世界应用案例
通过建立一种快速且成本极低的跨 rollup 状态读取机制,NFFL 开启了诸多当前生态系统技术栈下不切实际的应用场景。让我们探索几个从理论简单应用到更复杂具体应用的思路,这些思路对现今以太坊生态的热门领域非常有用。
Hello 协议
我们从一个简单的例子开始,该例子在 Nuffle Labs 的官方文档中有描述——一个允许用户在不同 rollup 之间发送“你好”消息的协议。虽然基本,但这展示了应用程序如何利用 NFFL 进行跨链通信的核心机制。
考虑一个用户希望在网络 #1 上发送一条将要在网络 #2 上读取的消息的情况。这个过程始于他们在网络 #1 上提交一个交易,将其“你好!”的消息记录在该网络的状态中。在此时,消息仅存在于网络 #1,通常需要等待规范桥结算(可能几个小时或几天)之后才能由其他 rollup 验证。
这就是 NFFL 要发挥作用的地方。当包含该消息的块被生产后,它会由网络的中继者发布到 NEAR DA。NFFL 操作员为两个网络运行完整节点,验证该块数据与他们本地计算的网络 #1 节点是否匹配。经过验证后,他们签署证明新状态根的消息,因此这些认证通过 NFFL 的聚合器服务流动,聚合器收集签名,直到有足够的质押权重认证该状态。
一旦达到法定人数,聚合的签名便可以通过 NFFL 的 API 提供,通常是在原始块产生后的几秒内。

现在有趣的部分来了 - 在网络 #2 上消费消息。Hello 协议在网络 #2 上的合约可以接受以下内容的交易:
- 存储证明,显示消息存在于网络 #1 的状态中
- NFFL 认证,证明该状态的有效性
- 指向包含块数据的 NEAR DA 交易的引用
该协议将这些数据路由至网络 #2 的注册合约,该合约通过与其 NFFL 操作员记录验证认证的签名。如果有效,这证明消息存在于网络 #1 的验证状态中,从而允许协议安全地处理该消息。
其强大之处在于其速度与安全性的结合。消息提交到跨链验证的整个流程可以在几秒内完成,而不是通过规范桥需要数小时或几天。然而安全性来自于受 EigenLayer 再质押 ETH 支持的密码经济保证,而非 受信任的操作员或乐观假设。
虽然发送“你好”消息似乎微不足道,但同样的模式使得更复杂的跨链应用成为可能。能够快速且无信任地在 rollup 间验证状态为从跨链 DeFi 到链抽象用户体验等应用创造了基础。
快速且廉价的代币桥接
在这些基础上,我们将探讨更实际的应用——利用 NFFL 进行快速跨 rollup 转账的代币桥。当前的桥接生态迫使用户在速度、成本和安全性之间进行困难的权衡。让我们检讨 NFFL 如何重新塑造这些动态。
当前领先的桥接清晰地展示了这些权衡。Stargate 由 LayerZero 支持,具有相对较低的成本,但由于其操作员网络需要在多个链之间达成和传递共识,因此完成转账需要 10-30 分钟。Across 提供近乎即时的转账,但费用在 10-100 倍之间较高,主要由于昂贵的 UMA 预言机输出和慢(6 小时)的重平衡周期影响流动性效率。
NFFL 在这里引入了一个新的范式。通过利用 EigenLayer 的 AVS 框架,而非维持自己的操作员网络,NFFL 可以在数秒内对 rollup 状态达成共识。该共识可以被高效地通过所有参与 rollup 的注册合约进行传递,从而启用将 Stargate 的成本效率与 Across 提供的更快最终性结合的桥接设计。
假设一个用户希望将 ETH 从 Arbitrum 转移至 Base。当代币在 Arbitrum 的桥接合约中被锁定时,NFFL 操作员迅速验证并对这一状态变化进行认证。聚合器在收集到足够的认证后,Base 上的桥接合约便可以立即通过其注册合约验证代币锁定,并将资金释放给用户。

这种速度与效率使许多现有的桥接优化变得不那么相关。例如,基于意图的桥接系统通常是为了绕过慢速的最终性而提出的——用户提交意图进行代币桥接,而这些意图由特殊的参与者进行匹配和执行。但有了 NFFL 几乎和意图匹配一样快速地提供共识,桥接反而可以使用更加高效的流动性池设计,类似 Stagateg,而不会遭受其速度限制。
这里的成本效益是相当可观的。桥接操作员不需要维持独立的共识基础设施或支付昂贵的预言输出。用户几秒钟内便可在目标链上收到代币,主要费用来自于验证的基本Gas成本。流动性提供者能够以更高效的重平衡周期管理资金仓位。
作为额外的好处,系统通过 EigenLayer 的惩罚机制维护强大的安全性。任何欺诈性认证将导致操作员失去其质押的 ETH,同时桥接仍然可以通过规范桥可额外验证最终结算,以增强安全防护层。
多链借贷协议
跨链借贷或许是 NFFL 最具吸引力的立即应用。当前的借贷协议因链碎片化面临显著限制造约。以 Aave 为例——尽管在多个 rollup 上部署,但每次部署都处于孤立状态。希望在跨链之间使用抵押品的用户必须桥接资产并等待,导致流动性碎片化,降低资本效率。此外,在较小的 rollup 上的某些部署可能甚至没有足够的流动性,以进行任何有意义的借贷,质疑 Aave 关于简单借贷的营销声称——面向任何规模的用户。 “只需使用 Aave。”……但只能在其最大的部署上。
NFFL 能够开启一种根本不同的方法。考虑一个借贷协议,它在多个 rollup 之间维护资金池,而使用 NFFL 在它们之间共享抵押状态。用户可以在 Base 上作为抵押品存入 USDC,然后立即在 Arbitrum 上根据同一抵押品借用 USDT——即使 USDT 根本没有部署在 Base 上。协议的 Arbitrum 合约只需通过 NFFL 认证来验证 Base 的抵押仓位,无需桥接。

这开启了资本效率提升的新强大可能性。用户可以在任何支持的 rollup 中以最佳汇率进行借贷,而无需移动资产。流动性提供者可以在最需要的地方部署资金,而无需为每个链维护单独的仓位。而且,由于能够通过 NFFL 认证几乎实时监测仓位,协议可以在提供更优汇率的同时保持安全性。好处超越基本借贷。考虑一个允许用户在多个去中心化交易所(DEX)开立头寸的杠杆交易协议。交易者可以在 Arbitrum 上存入抵押品,然后用它同时在 Arbitrum 和 Base 的 DEX 上开立杠杆头寸。该协议可以通过 NFFL 验证来监控所有头寸,从而在需要时快速清算,同时为交易者提供访问整个生态系统中最佳价格的机会。
这一模式显著地比现有方法简单而高效。协议可以直接通过注册合约验证头寸,而不是依赖复杂的桥接机制或中心化价格信息。NFFL 的快速最终性意味着它们可以在保持安全性的同时运作于更低的安全边际。用户获得了在整个生态系统中无缝访问流动性的体验。
跨 DEX:一次部署,随处使用
当前在 rollup 中扩展去中心化交易所的方法往往导致荒谬的低效。当像 Uniswap 这样的协议部署到一个新的 rollup 上时,用户最初面临的流动池往往缺乏流动性和关键交易对。考虑最近在 ZKsync 上部署的 Uniswap V3——尽管由于最近的 ZK 空投而带来了重大兴奋和资金流入,但由于流动性不足,许多流动池在启动后几天内仍然无法使用。与此同时,同样协议在 Arbitrum、Base 和其他成熟链上的部署则保持了深厚的流动性、低交易费用和对数千个交易对的高效定价。
这种碎片化在整个生态系统中造成了摩擦。流动性提供者必须在链之间分割其资本,这导致价差更大、滑点更高。用户每次想在另一条链上访问更好的流动性时都需要进行桥接并等待。协议团队必须管理多个部署,每个部署都需要单独维护和监控。
你猜对了:NFFL 再次启用了根本不同的方法。让我们通过两个逐渐强大的模式来探索这一点:
考虑一个新的 DEX 专门部署在 Arbitrum 上,选择它是因为其成熟的 DeFi 生态系统和有利的Gas费用。它维护统一的流动性池,允许任何 rollup 进行交易访问,而不是在链上启动独立实例。以下是 Base 上的用户如何与其互动:
- Alice 想在 Base 上将 10,000 USDC 兑换为 ETH
- DEX 的 Base 界面通过 NFFL 验证查询 Arbitrum 流动池状态
- Alice 发现她可以获得比 Base 的分散流动池提供的更好的价格
- 她在 Base 上批准交易
- 交易在 Arbitrum 上执行,结果回传到 Base

统一流动性的好处是显著的。流动性提供者可以在一个地方集中资本,从而获得更好的定价和更低的滑点。协议团队只需管理一个部署,简化开发并降低运营成本。而且用户无论使用哪个 rollup 都能一贯地访问深厚的流动性。
这样的协议可以利用我们之前探讨的桥接模式来无缝管理交换流。仅需等几秒的等待时间,桥接的实际过程可以完全抽象化。这使我们令人兴奋地接近最近在加密社区中变得非常热门的“链抽象”论点:如果对 dapp 来说你在哪个链上并不重要,你为什么在乎你和所有这些应用在什么链上?用户只需去应用程序的网站,连接他们的钱包,然后执行所需的操作。完成。
但是 NFFL 启用了一个更强大的模式——为跨链访问包装现有 DeFi 协议。开发者可以创建“助手”协议,使 Arbitrum 的庞大 Uniswap 流动池可从任何 rollup 访问,而不是构建竞争性的流动池。

具有最大 TVL 的 Uniswap 部署。Base 和 Arbitrum 位於图表的前列,而 Optimism 的 TVL 是它们的 6 倍,其他 rollup 则被归入“其他”。来源:DefiLlama
例如,考虑 Bob,他需要在 Base 上交换一个长尾代币对。目前,他的选择有限——要么桥接到另一条链并等待,要么接受来自 Base 的极端滑点。借助围绕 Arbitrum 的 Uniswap 部署的 NFFL 支持的包装,Bob 可以:
- 通过 NFFL 验证查询所有 Arbitrum Uniswap 流动池中的可用流动性
- 在一个已建立的 Arbitrum 流动池中找到他想要的交易对的深度流动性
- 通过包装协议从 Base 执行交易
- 一旦 NFFL 证明交换完成,Bob 就可以在 Base 收到他的代币
这一模式具有变革性,因为它将现有成功的部署转化为通用基础设施。协议无需等待数月或数年,才能在新 rollup 上构建流动性,而是可以即时利用已建立的流动池。这在资本使用效率上大大提高,并创造了更好的用户体验。
可能性远不止简单的交换。借助 NFFL 的实时状态验证,协议可以提供复杂的功能,比如跨链限价单。用户可以在 Base 上针对 Arbitrum 的流动性下限价单,包装协议通过 NFFL 验证监控价格变动并在条件满足时执行。
这一模型可以重塑我们对跨 rollup 协议部署的思考。协议不再是随机在各地部署,或是加入特定链的网络效应,相反,协议可以根据以下因素战略性地选择其主要链:
- 其特定操作的Gas成本
- 技术堆栈——虚拟机、AA、排序类型、DA 等
- 监管考量
然后通过 NFFL,协议仍然可以在整个 rollup 生态系统中为用户提供服务,同时保持更简单、更高效的操作。
MEV 的影响同样值得关注。随着统一流动性在链之间可访问,MEV 搜索者需要监控和与更少的部署进行交互。这可能导致用户在所有 rollup 上更高效的价格发现和更好的执行。
正如你可能已经注意到的,单链部署与通过 NFFL 实现多链访问的模式可能远远超出 DEX。任何从流动性深度或网络效应中受益的协议都可以采用这一模型——借贷协议、期权平台、NFT 市场等。关键的洞察是,NFFL 使跨链访问几乎与同链交互一样无缝,使协议能够在不牺牲可访问性的情况下优化其部署策略。换句话说,NFFL 使以太坊再次成为一个生态系统。
路线图和未来发展
尽管 NFFL 已经可以启用强大的跨链应用,协议仍在不断发展。NFFL 的开发路线图专注于三个关键领域:
协议安全性
- 通过 EigenLayer 实施全面的挑战和削减机制
- 激活许可的操作员参与,配备完善的质押管理
- 通十一百集提升跨链状态验证,使用改进的密码原语(BLS→ECDSA)
网络可扩展性
- 优化签名方案和状态传播
- 改善检查点效率和验证成本
开发者体验
- 为方便集成构建 SDK 和工具
- 扩展对不同 rollup 类型和 VMs 的支持
- 创建常见用例的文档和示例
在接下来的部分中,我们将详细探讨一些最重要的计划改进。
BLS 到 ECDSA
最重要的计划变更之一是从 BLS 转向 ECDSA 签名。目前,NFFL 使用 BLS 签名以实现高效聚合——多个操作员的签名可以组合成一个证明法定人数同意的单一签名。虽然这减少了验证成本,但它在跨链操作员集管理方面带来了挑战。
问题出现在 BLS 签名验证的工作原理上。在验证聚合的 BLS 签名时,验证者必须使用完全相同的公钥集合。這意味著当以太坊上的操作员集合发生更改时,所有的 rollup 必须在能够验证新的验证结果之前更新到完全相同的操作员集合。即使是链之间操作员集合的小不匹配也会阻止签名验证,并要求在操作员集合变化的所有消息中进行同步。
ECDSA 签名虽然在验证时需要更多的空间和计算,但提供了更多的灵活性。单个操作员的签名可以独立验证,从而在操作员集合发生变更时实现更平滑的过渡。只要 rollup 识别签署操作员,即使对完整操作员集合的看法暂时与以太坊有所不同,他们仍然可以验证验证结果。这种更大的灵活性可能值得略微增加的验证成本。
动态操作员集合
这一签名变更直接与另一个重大协议改进相连——实施动态操作员集合。目前的系统使用的是静态的、白名单式的操作员集合。虽然这简化了初始开发,但限制了协议的去中心化和可扩展性。
动态操作员系统将允许新的操作员通过在 EigenLayer 上质押的方式无许可地加入网络。这带来了一些需要仔细解决的技术挑战:
首先,协议必须管理操作员入队和退队队列。当操作员希望加入或离开网络时,这些变化需要在所有参与链之间进行协调。队列系统确保平稳过渡,而不会扰乱网络验证验证的能力。
其次,协议需要跟踪操作员的表现和质押权重。随着操作员的加入和离开,系统必须保持每个操作员的质押和参与共识权利的准确记录。这在动态集的情况下比当前的白名单方法更复杂。
最后,协议必须有效地处理跨链的操作员集合更新。当以太坊上的操作员集合发生变化时,这些更新需要通过它们的注册合约传播到所有参与的 rollup。计划中的 ECDSA 过渡将通过使这些更新变得更加灵活来帮助解决这一问题。
摆脱训练轮
另一个重要的发展领域是激活无许可的挑战和削减机制。这些机制对于执行诚信行为和提供 NFFL 依赖的经济安全保障至关重要。
挑战系统围绕检查点任务机制进行。当操作员提交包含一个时间段的 merkle 化信息的检查点时,如果有人认为这些检查点包含无效陈述,任何人都可以对其提出挑战。成功的挑战可能来源于几种类型的故障:
- 第一,对网络完整性直接影响的安全故障。这些包括矛盾——即操作员在同一案件上签署多个冲突的信息,例如对同一个块提供不同的状态根进行验证。它们还包括无效陈述,即操作员批准可证伪的状态转换或操作员集合更新。
- 第二,影响网络可用性的活跃故障。如果操作员持续不参与消息签署,这会影响网络有效验证状态的能力。挑战机制必须在惩罚这种行为的同时考虑到合理的停机时间。
协议将实施基于保证金的挑战系统。在提交挑战时,挑战者必须锁定保证金,如果挑战被证明无效,他们将失去这笔保证金。然而,如果他们成功证明了操作员的故障,他们将从被削减操作员的质押中获得奖励。这为监控操作员的行为创造了经济激励,同时防止无谓的挑战。
对于状态根更新,挑战过程尤其有趣。在操作员验证一个 rollup 的状态后,这可以被质疑,即通过证明相关的区块数据并没有正确发布到 NEAR DA,或者所验证的状态与结算后的典型状态不匹配。这需要挑战者通过彩虹桥提供 NEAR DA 验证的证明,形成多重安全保护层。
削减机制本身将通过 EigenLayer 的中间件合约实施。当挑战成功时,操作员将失去一部分质押的 ETH。削减参数旨在确保可能的损失显著超过恶意行为带来的任何收益。部分此被削减的质押将奖励成功的挑战者,其余的可能分配给诚实时的操作员或用于协议开发。
这些机制构成了一个全面的安全框架。操作员如果不当行为将面临巨额的经济惩罚,挑战者也将被激励监控网络,而应用程序则可以依赖于由重新质押的 ETH 支持的加密经济保证。挑战期远远短于乐观 rollup 的欺诈证明,同时通过 EigenLayer 的削减机制提供强大的安全性。
快速最终性的未来
尽管 NFFL 为跨 rollup 状态验证提供了一个即时解决方案,但考察该协议如何融入以太坊更广泛的扩展路线图是值得的。许多人问的关键问题是:“随着 rollup 技术的进步,NFFL 还有无 relevance?”
当我们检查不同 rollup 设计中的基础结算限制时,答案变得清晰。尽管乐观 rollup 受欢迎且成熟,但它们的基本结算速度仍然无法超过欺诈证明窗口——通常是 7 天。像 Optimism 的 Superchain 和 Arbitrum Orbit 这样的解决方案虽然能够加快通过一个共享桥的 rollup 之间的通信,但它们并不能帮助其特定生态系统外的互操作——例如,在这两个之间。
ZK rollup 面临不同但同样重要的限制。即使 ZK 证明技术有了显著进步,也存在结算速度的实际限制。即便我们达到了每个 L1 块生成证明的程度,以太坊仍然必须具备能力,每个块在不同的 rollup 上验证多个 ZK 证明。当这变得可能时,结算仍将受到 L1 块时间的约束——当前参数下至少为 12 秒。
NFFL 通过利用来自 rollup 的签署排序者的验证提供了另一种方法。而不是等待批次在 L1 上发布,NFFL 操作员可以在排序者生成状态变化后立即验证和证明。这使得跨链状态验证可以在几秒钟内完成,同时通过 EigenLayer 保持强大的加密经济安全性。
重要的是,不应将 NFFL 视为与以太坊的 rollup 安全模型竞争或威胁的工具。相反,它为模块化以太坊生态系统内新可能性提供了一种互补工具。应用程序可以使用 NFFL 进行快速状态验证,同时在需要时仍依赖于通过 L1 结算的典范。这为开发者构建满足其特定需求的跨链应用提供了更丰富的工具包。
结论
NFFL 代表了一种新颖的方法,以解决以太坊模块化生态系统中最紧迫的挑战之一——实现安全和高效的跨 rollup 状态验证。通过利用 EigenLayer 的重新质押的 ETH 提供经济安全保障,以及 NEAR DA 用于高效的数据存储,NFFL 创建了一层快速最终性,可以在数秒内验证 rollup 状态,而不是数小时或数天。
该协议的细致设计选择反映了对跨链基础设施挑战的深入理解。NFFL 不是试图取代 rollup 的安全模型,而是为特定需要更快速最终性的用例提供一种优化的互补层。基于检查点的任务系统实现离链操作的高效性,同时维持强大的链上安全保证。并且,注册合约架构允许 rollup 可信地验证状态,同时继承 NFFL 的经济安全性。
或许最重要的是,NFFL 启用了一代以前不切实际的跨链应用。从统一的借贷协议在不同 rollup 之间共享抵押品,到 DEX 包装器使已建立的流动性普遍可访问,NFFL 的快速状态验证为真正的链抽象创造了基础构件。这对整个生态系统的资本效率和用户体验具有深远的影响。
该协议的路线图显示了对持续改进的承诺。计划中的升级,如向 ECDSA 签名的过渡和动态操作员集合的实施,将增强去中心化和可扩展性。全面挑战和削减机制的激活将加强安全保证。并且,与 NEAR 以外的其他 DA 解决方案的集成将使 NFFL 更加普遍。
随着以太坊的发展,跨链状态验证的需求只会增长。NFFL 通过重新质押扩展以太坊安全性的方式,在优化速度和成本效益的同时,表现出用以满足这一需求的良好位置。通过启用新的跨链交互形式,同时保持强大的安全保证,NFFL 为实现以太坊的模块化愿景做出了贡献。
- 原文链接: research.2077.xyz/nuffle...
- 登链社区 AI 助手,为大家转译优秀英文文章,如有翻译不通的地方,还请包涵~