
论文:Discreet Log Contracts Channels and Integration in the Lightning Network扩展 DLC 系列:
扩展 DLC 第 1 部分:链下 Discreet Log Contracts扩展 DLC 第 2 部分:DLC 的免费期权问题扩展 DLC 第 3 部分:如何避免 DLC 的免费期权问题扩展 DLC 第 4 部分:将 DLC 通道集成到闪电网络中 -本文-
在前一篇文章中,我解释了 DLC 通道和五种类型的交易。在本文中,我将解释如何将 DLC 通道集成到闪电网络中。
我们提出的 DLC 通道与闪电网络通道的结构相似,我们相信 DLC 将能够受益于为闪电网络所做的研究和开发。此外,通过将 DLC 通道与闪电网络通道集成,如果已经拥有闪电网络通道的两方希望执行 DLC,他们不需要在区块链上广播新的资金交易。
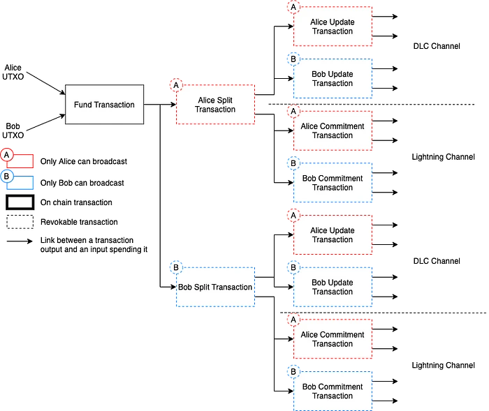
通过将 DLC 通道与闪电网络通道集成,我们设计了一种结构,其中 DLC 通道和闪电网络通道的更新状态不会相互影响,如图 1 所示。

图 1:将通道拆分为 DLC 和闪电网络通道的交易构造示意图。
我们添加了一个拆分交易,将资金的分配拆分为 DLC 通道和闪电网络通道。只要它们各自的分配范围内,这两个通道都可以独立更新。如果 Alice 和 Bob 希望在闪电网络和 DLC 通道之间重新平衡资金,他们可以更新拆分交易(撤销之前的拆分交易并创建一个新的拆分交易)。
相关工作 一种将 DLC 通道与闪电网络通道集成的方法是使用闪电网络通道的承诺交易中的额外输出,该输出可以用作 DLC 的资金输入。这个方法是由 Bedna ́r 和 Pickhardt 提出的。
虽然它确实有效减少了交易数量,但它也意味着对于闪电网络通道的每次更新,都需要重新构建、签名和交换 DLC 的所有交易。
这就是扩展 DLC 系列的全部内容。这仍然处于研究阶段,我们期待通过更多讨论进一步完善。如果有人对这个研究主题感兴趣,请联系我们:info@cryptogarage.co.jp。
此外,我们还在与优秀的开发者们一起开发 DLC 规范。如果你感兴趣,请查看或为其做出贡献。
- 原文链接: medium.com/crypto-garage...
- 登链社区 AI 助手,为大家转译优秀英文文章,如有翻译不通的地方,还请包涵~