
主要内容
中间件层:Babylon 充当 Cosmos 和 Bitcoin 之间的中间件层,利用 Bitcoin 的去中心化增强 PoS 链的安全性。
BTC 质押:在 Cosmos 内实现去中心化的 Bitcoin 质押,提供额外的安全性和奖励。
检查点系统:引入独特的 Bitcoin 检查点系统,增强跨链的无需信任通信。
节点模块:包含八个模块,确保 Bitcoin 和 Cosmos 生态系统之间的顺畅交互。
Vigilante Relayers:确保 Bitcoin 和 Babylon 网络之间的安全数据传输。
Babylon 链的特性
为了实现其使命,Babylon 链填补了区块链行业中一个尚未实现的空白,弥合了去中心化质押可访问性和 Bitcoin 安全性之间的差距,从而大大扩展了其功能。更具体地说,Babylon 链提供以下内容:
中间件实用层 - 作为一个中间件框架,通过 Bitcoin 大大提高了 PoS 区块链 的安全性。
改进的安全性 - 除了 Bitcoin 网络提供的安全性之外,还引入了新的区块链安全保证。
Cosmos bitcoin 质押 - 将 bitcoin 质押集成到各种 PoS Cosmos 链中,大大扩展了更大的 Cosmos 网络的实用性和安全性。
跨系统激励模型 - 通过创建一个同时补充两种区块链类型的激励结构,来补充 Bitcoin 和 PoS 网络,从而解决了服务不足的市场。
此外,Babylon 还提供了一些附加功能,包括无需信任、高度可扩展性、适应性强的特定链模块化、跨链和跨系统 互操作性,以及为所有参与者提供无缝的用户入门体验。
在 Babylon Bitcoin 质押协议启动之前,该项目收到了前所未有的 430,000 份申请,这些人希望在主网启动之前使用该服务的测试网版本。(图片来源:Airdrop Alert Daily Twitter post 通过 Airdrop Alert Daily Twitter 发布)
了解更多关于 Bablyon 的信息,请阅读我们的介绍性博文:
Babylon Chain (BABY): The Bridge to PoS Staking on Bitcoin
解析 Babylon 的技术架构
在一个简化的背景下,Babylon 充当 Cosmos 生态系统、其 众多独立链 和 Bitcoin 区块链之间的 中间件 或连接层。
通过在几乎任何 Cosmos 链上提供 bitcoin (BTC) 质押,Babylon 消除了独立 Proof-of-Stake (PoS) 网络中质押容易受到影响的许多准入壁垒,同时为 Bitcoin 网络提供了一个可互操作的堤道。
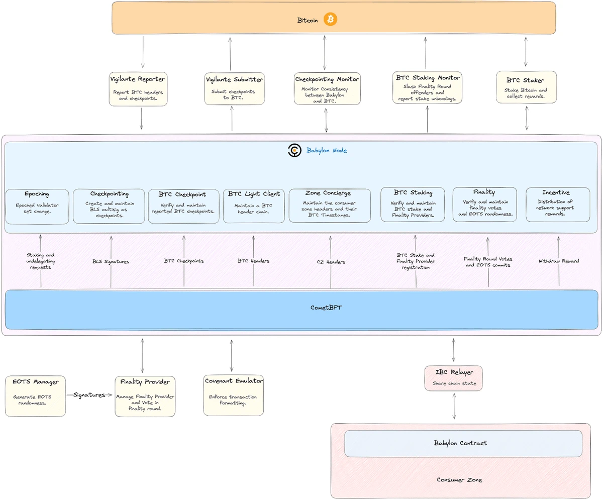
Babylon 链技术架构的主要支柱由几个主要组件组成,包括:
Babylon 节点模块 - 八个模块构成了更大的 Babylon 节点-Bitcoin 连接结构。这些包括时基验证器 epoch 模块、检查点模块、BTC 检查点模块、BTC 轻客户端 模块、区域礼宾模块、BTC 质押模块、最终性模块和激励模块。
Vigilante relayers - 一套负责在 Babylon 和 Bitcoin 网络之间中继数据的程序。
监控器 - 一套负责监控 Babylon 网络状态和 Bitcoin 协议一致性的程序,以确保两个网络之间的状态转换(通常与质押、削减和检查点相关)按预期运行。
BTC 质押程序套件 该套件由确保最终性提供者和 Bitcoin 质押者功能的组件组成,同时确保它们与协议的正确连接。
消费者区域 - 在更大的 Cosmos 网络上运行的独立区块链,能够连接到 Babylon 链。Cosmos 区域的示例包括:Axelar、Celestia、Osmosis、Stride、Neutron、Injective、Noble 以及许多其他区域。
上述框架协同工作,以确保启用 Cosmos SDK 的 Babylon 节点及其外围程序促进 BTC 质押、最终轮参与以及与 Bitcoin 网络和独立的消费者区域的通信。
要了解更多关于 Babylon 生态系统和构建在 Babylon 链之上的许多项目,请考虑阅读我们关于 Babylon 系列文章的最后一期的生态系统和项目展望文章。
此外,至关重要的是要理解 Babylon 网络上的 检查点和检查点。从本质上讲,通过父链(例如,Babylon 链)在子链(即,独立的 Cosmos 区域)中 时间戳 事件的一般概念称为检查点。此外,在 Babylon 上对这些事件进行时间戳的交易称为检查点。这种安全模型对于确保主权 Cosmos 链、Bitcoin 网络和 Babylon 链之间通信的强大完整性至关重要。
此图显示了通过 Babylon 互操作性框架连接到 Bitcoin 的独立 Cosmos 消费者区域(即,主权区块链)的数量。事实上,截至本文撰写之时,目前有 50 sovereign chains 通过其测试网连接到 Babylon。(图片来源:Babylon LinkedIn post 通过 Babylon)
Babylon 节点模块
Babylon 使用八个主要的节点模块,这些模块提供了其节点系统的架构完整性以及更大的 Babylon 网络与 Bitcoin 区块链之间的连接。更具体地说,这些包括:
Epoching 模块 - 在大多数区块链上,epochs,或启用时间的验证器共识轮次,其存在是为了帮助网络以平衡和有序的方式运行。在 Babylon 上,epochs 由参数化数量的块组成,这些块不允许验证器集更改。由于这个事实,Babylon 必须检查点每个 epoch 而不是每个块,以减少网络上的检查点成本。Epoching 模块通过延迟影响每个 epoch 中最后一个块的 验证器集 的交易执行来实现这一点。
BTC 轻客户端模块 通过 Vigilante reporter 收集 Bitcoin 区块头,同时维护基于 Bitcoin 网络共识规则集的 BTC 头链。此关键信息公开了与规范 Bitcoin 链、头深度相关的数据,并有助于确定 bitcoin 交易是否有效。
BTC 检查点模块 - 用于验证由 Vigilante reporter 报告的 Babylon BTC 检查点的合法性,同时还根据这些检查点与 BTC 轻客户端模块相关的近似深度,向检查点模块提供这些检查点的确认状态。
检查点模块 负责创建 Babylon 检查点并在提交到 Bitcoin 区块链后维护其确认状态。该模块负责从验证器收集 BLS 签名 以检查点(验证)每个块,并将它们聚合到 BLS 多重签名中,然后将其包含在 Bitcoin 检查点中。每个检查点的可验证检查点确认状态通过 BTC 检查点模块检索的 Bitcoin 包含数据确定。
区域礼宾模块 其主要目的是通过其连接的 IBC 轻客户端节点提取经过验证的消费者区域区块头,同时保持其与携带它们的 Babylon 交易成比例的 Bitcoin 确认状态。然后,该系统通过启用 IBC 的可验证证明将 Bitcoin 确认状态传达给消费者区域。从本质上讲,该模块有助于确保不同的 Cosmos 链与 Babylon 和 Bitcoin 的连接。
BTC 质押模块 - BTC 质押协议的簿记员,还负责验证和激活 BTC 质押请求,同时维护活跃的最终性提供者集。BTC 质押模块定期与 BTC 轻客户端模块通信,以验证质押请求的确认状态,并接收有关通过 BTC 质押监控器按需解锁质押的通知。
最终性模块 - 负责最终确定 CometBFT 共识 产生的区块。通过此过程,该模块通过最终性提供者接收和验证最终轮投票,并且如果它检索到足够的投票权,则该区块被视为已最终确定。与每个最终性提供者相关的投票权基于通过 BTC 质押模块检索到的其总 Bitcoin 质押。应注意的是,最终性投票通过 extractable-one-time-signatures (EOTS) 传递,并通过最终性提供者提交的公共随机性进行验证。
激励模块 - 自动消耗分配给 Babylon 质押者的奖励的百分比,并将它们分配给 Bitcoin 向质押者和 Vigilantes,以换取他们对网络的贡献。
Babylon 链的技术架构利用各种复杂的组件来创建一个功能齐全、强大且安全的网络和资产级别的互操作性范例。(图片来源:Babylon Architecture 通过 Babylon 文档)
Vigilante Relayers
Vigilante relayers 充当 Babylon 和 Bitcoin 网络之间的数据 relayers。
为了使 Babylon 链安全运行,必须存在每个类型的至少一个诚实的操作员,否则监控程序将发出警报,以此来验证潜在的恶意行为者的存在。Vigilante 套件由两个主要操作员组成,具体来说:
Vigilante submitter - 一个独立的程序,其目的是将 Babylon 检查点作为嵌入数据的 Bitcoin 交易提交到 Bitcoin 区块链,利用 OP_RETURN Bitcoin 脚本代码。
Vigilante reporter - 一个独立的程序,其目的是扫描 Bitcoin 分类账以查找 Bitcoin 区块头和 Babylon 检查点,并通过 Babylon 交易将其发现报告回 Babylon 链(从本质上讲,其工作是验证所有这些重要数据的合法性)。
监控套件
监控器负责监控 Babylon 和 Bitcoin 网络状态的同步性。监控套件由两个独立的组件组成,包括:
检查点监控器 - 一个独立的程序,用于监控 Bitcoin 规范链与通过 Babylon 的 BTC 轻客户端模块提供的 Bitcoin 头链之间的一致性。此外,检查点监控器负责确保 Babylon 的 Bitcoin 检查点数据及时包含在 Babylon 分类账中。
BTC 质押监控器 - 一个独立的程序,负责监控 Bitcoin 分类账按需执行的 BTC 质押和解除绑定交易,以告知 Babylon 其状态。该系统还负责执行 BTC 质押削减交易(如果最终性提供者进行双重投票)。如果未执行,监控器将删除最终性提供者的私钥并执行 验证器削减。最后,BTC 质押监控器负责执行选定的削减攻击(通过最终性提供者),监控器从中提取最终性提供者的 私钥 并削减他们。
除了了解 Babylon 链的技术架构外,如果你想了解更多关于项目成立的信息以及 Babylon 的特殊之处,我们建议你花几分钟时间阅读我们 本系列的第一篇文章。
Babylon 的 Bitcoin 质押协议受到包括 Coinage X DAIC Capital、Galaxy、Figment、Allnodes、Stakecito 等在内的各种验证器的支持。(图片来源:Babylon Twitter Post 通过 Babylon Twitter)
BTC 质押程序套件
BTC 质押程序套件使用各种元素,这些元素使 Bitcoin 质押者和最终性提供者的功能成为可能,同时确保它们在 Babylon 链和 Bitcoin 之间实现无缝连接。BTC 质押程序套件包括三个主要组件:
BTC 质押者 - 一个系统化框架,允许持有者通过创建一组 Bitcoin 交易来质押他们的 bitcoin,将其包含到 Bitcoin 分类账中,并通知 Babylon 他们因此已被质押。然后,该系统允许用户按需解锁他们的 bitcoin 或在他们的质押到期时提取他们的资金。以下这组独立的程序已被概念化为启用上述 BTC 质押者功能:
最终性提供者 一个独立的程序,通过监控提供者在活跃验证器集中的包含情况,同时将 extractable one time signature (EOTS) 公共随机性提交到块中,然后提交最终性投票,从而启用最终性提供者的注册和维护。通过此系统,块最终性投票通过与独立 EOTS 管理器守护程序的连接建立,该守护程序负责维护最终性提供者的私钥。
Covenant 模拟器 - 该协议的 Covenant 模拟委员会成员利用的独立程序。该系统通过监视待处理的质押请求、验证其合法性并提交所需的加密签名来模拟 Covenant 功能。
消费者区域
与 Babylon 链交互的区块链通常是在 Cosmos 生态系统中运行的区块链。对于不熟悉 Cosmos 的读者,在更大的 Cosmos 生态系统中运行的链称为区域。消费者区域使用 IBC relayer 和 Babylon 合约来执行各种重要的实用程序。更详细地解释一下:
IBC Relayer: IBC relayer 有助于确保 IBC 协议与 Babylon 链和各种消费者区域 (CZ) 保持正确的连接。该系统负责更新 Babylon 分类账中的关键轻客户端数据,以此来支持检查点和检查点信息传播到部署在每个单独的消费者区域中的 Babylon 合约。IBC relayer 构成三种主要的 relayer 类型,特别是:
Cosmos relayer - 一种用 Go 编写的全功能的 Cosmos 特定 relayer
Babylon relayer - Cosmos relayer 的专用包装器,能够维护单向 IBC 连接,这通常用于消费者区域未部署 Babylon 智能合约的情况
Hermes relayer - 一种用 Rust 编写的全功能的 relayer
Babylon 合约: Babylon 合约是一个专门的 CosmWasm 智能合约,旨在部署在消费者区域内。该合约以一种非侵入性的方式在消费者区域内的代码库中启用 Bitcoin 检查点功能,从而提高了它的重要性。通过 Bitcoin 检查点实用程序,消费者区域能够根据其检查点在 Bitcoin 分类账中的包含情况得出不同的结论(例如,作为执行 BTC 解除绑定请求的一种方式)。
Babylon 解锁了通过主权 Cosmos 链在 Bitcoin 网络上获取任意数量 Bitcoin 的能力,从而大大扩展了 Bitcoin 区块链的实用性和不断增长的用例。(图片来源:Babylon Binance blog post 通过 Babylon 和 Binance Square)
Babylon 的 Bitcoin 质押协议如何工作
在 Babylon 提供的三种协议中,其 Bitcoin 质押协议可能具有最重要的意义。
Babylon 专有的 Bitcoin 质押协议允许 bitcoin 持有者在 PoS 区块链中质押他们的 BTC,而无需使用第三方托管提供商、桥接服务或代币包装系统。
Babylon 设计为模块化插件兼容框架,可与各种 Proof of Stake 共识机制和协议一起使用,作为开发 restaking 协议、在 Cosmos 链上质押以及相关实用程序的基础系统。
Bitcoin 质押协议为其连接的 PoS 链提供经济安全保证,同时提供高效的质押解除绑定,以提高 Bitcoin 持有者的流动性。
更详细地说,Babylon 的质押协议实现了以下安全保证:
质押者流动性 - 在任何时候,保证质押 bitcoin 的解除绑定是安全且快速的,如果需要提款,则为其用户提供即时流动性。
质押者安全性 - 保证网络上质押的 bitcoin 在任何时候都是完全可提取且安全的,前提是质押者(或其委托的验证器)没有恶意行为。
完全可削减的 PoS 安全性 - 如果质押者以恶意方式行事或做任何网络检测为不诚实的事情,则保证其 bitcoin 质押的 1/3 将被削减,因此激励所有用户以自己和更大的网络及其更大的验证器集的最佳利益行事。
让我们来看看 Bitcoin 质押协议的工作流程,以了解 bitcoin 如何在平台内移动:
质押 bitcoin - 用户通过向 Bitcoin 区块链发送质押交易来启动质押过程,然后将其锁定在自我托管的 vault 中。更具体地说,该交易创建了一个构成两个支出条件的 未花费交易输出 (UTXO):1.) 使用时间锁定条件,以便质押者可以使用他们的密钥来提取(如果他们选择这样做),以及 2.) UTXO 的 燃烧(销毁)条件可以通过特定于交易的 extractable one-time signature (EOTS) 实现。在委托的情况下,EOTS 属于委托给质押的验证器。
在 Proof of Stake 链上验证 - 在质押交易在 Bitcoin 网络上确定后,质押者(或质押者委托给的验证器)能够开始验证 PoS 链,并通过秘密 EOTS 密钥将投票作为有效块签名。在此过程中,有两种可能的情况:
诚实的情况 - 质押者委托给协议,并以质押奖励的形式获得激励收益。质押者可以通过两种不同的方法来解除其 BTC 的绑定:1.) 等待允许解除绑定的现有时间过去并提取其 bitcoin;或 2.) 向 Bitcoin 网络提交解除绑定交易,在此过程中解锁 bitcoin,然后在经过参数化的解除绑定期后将其返回给用户。
恶意的情况 - 如果质押者通过 PoS 链上的 双重支出攻击 以恶意方式行事,则质押协议反过来会将用户的 EOTS 密钥公开。因此,任何网络用户都有可能冒充质押者并在 Bitcoin 上提交削减交易以燃烧(或销毁)用户的 bitcoin。这种内置机制确保了所有不诚实的行为都会受到惩罚,从而确保了协议的整体完整性。
Bitcoin 时间戳协议
Babylon 的 Bitcoin 时间戳协议允许提交到平台的任何任意数据获得 Bitcoin 时间戳。随着时间的推移,这些时间戳的安全性和不变性会随着更多的工作(即,通过 Proof of Work)而增加。
该系统的主要基本用例是作为时间戳 PoS 区块链的一种方式,以提高其安全性和完整性,从而规避远程攻击和其他攻击向量。
在更大的背景下,该协议利用 Bitcoin 网络作为时间戳服务、Babylon 区块链作为检查点聚合和数据可用性服务,以及连接到这两个系统的 Proof of Stake 区块链(例如 Cosmos 区域和其他生态系统链)从 Bitcoin 的安全性中获益。
这种固有的 Bitcoin 安全条款的利用提供了许多用例,包括:
简化的解除绑定: PoS 链需要社会共识(即,更大网络中所有链的协议和互连性)来规避远程攻击并消除漫长的解除绑定期。反过来,Bitcoin 安全性可以替代社会共识,并将解除绑定期缩短到有限的小时数。
启动新链的经济可行性: Bitcoin 固有的安全性可用于 启动 最初具有极低代币估值的新区域(在 Cosmos Hub 上运行的区块链),从而为它们提供更高的长期成功概率。
保护重要交易: Bitcoin 的网络安全性可以用作保护至关重要的交易的一种方式,同时还可以增加正常交易的最终确定时间。
抗审查性: 受到审查的交易能够使用 Babylon 作为备份系统来利用分类账。
Bitcoin 质押: 通过同步 PoS 链和 Bitcoin,Bitcoin 时间戳协议承担了 Babylon 的 Bitcoin 质押协议的构建块和中间件层的作用。
资源
网站
博客
Discord
Telegram
文档
DAIC 提供的信息,包括但不限于研究、分析、数据或其他内容,仅供参考,不构成投资建议、财务建议、交易建议或任何其他类型的建议。DAIC 不建议购买、出售或持有任何加密货币或其他投资。
- 原文链接: daic.capital/blog/babylo...
- 登链社区 AI 助手,为大家转译优秀英文文章,如有翻译不通的地方,还请包涵~